济南市辖区2021年度存量住宅用地情况公示
济南楼市头条 2021-04-14 08:10:05
用手机看
扫描到手机,新闻随时看
扫一扫,用手机看文章
更加方便分享给朋友
今日,济南市规划局将济南市市辖区2021年度住宅用地供应计划、存量住宅用地信息(截至2021年3月31日)情况进行公示,详见下文。
今日,济南市规划局将济南市市辖区2021年度住宅用地供应计划、存量住宅用地信息(截至2021年3月31日)情况进行公示,详见下文。
2021年度住宅用地供应计划前期小编已经分享过,想了解的朋友可以点击下方链接↓↓↓
总供应量12952.95亩!济南2021年度住宅用地供应计划公布!附详细地块
今日公布的存量住宅用地信息是截至2021年3月31日,共计941个项目,存量住宅用地面积4607.2973公顷,其中未动工土地面积1379.1511公顷,已动工未竣工土地面积3228.1462公顷,目前未销售房屋的土地面积有1900.0114公顷。
具体项目清单以及各区地块分布如下:
历下区







市中区

项目清单:




槐荫区

项目清单:




天桥区

项目清单:





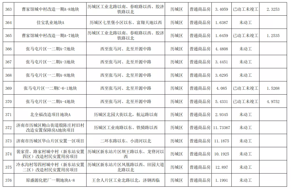
历城区

项目清单:
















长清区

项目清单:



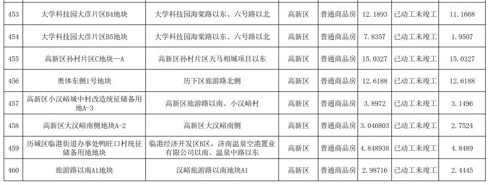
高新区
项目清单:







先行区
项目清单:

章丘区

项目清单:






















济阳区

项目清单:







莱芜区

项目清单:


来源:济南市自然资源和规划局
声明:本文由入驻焦点开放平台的作者撰写,除焦点官方账号外,观点仅代表作者本人,不代表焦点立场。


