从土拍视角,看济南房地产的新时代
扫描到手机,新闻随时看
扫一扫,用手机看文章
更加方便分享给朋友
标题:从土拍视角,看济南房地产的新时代
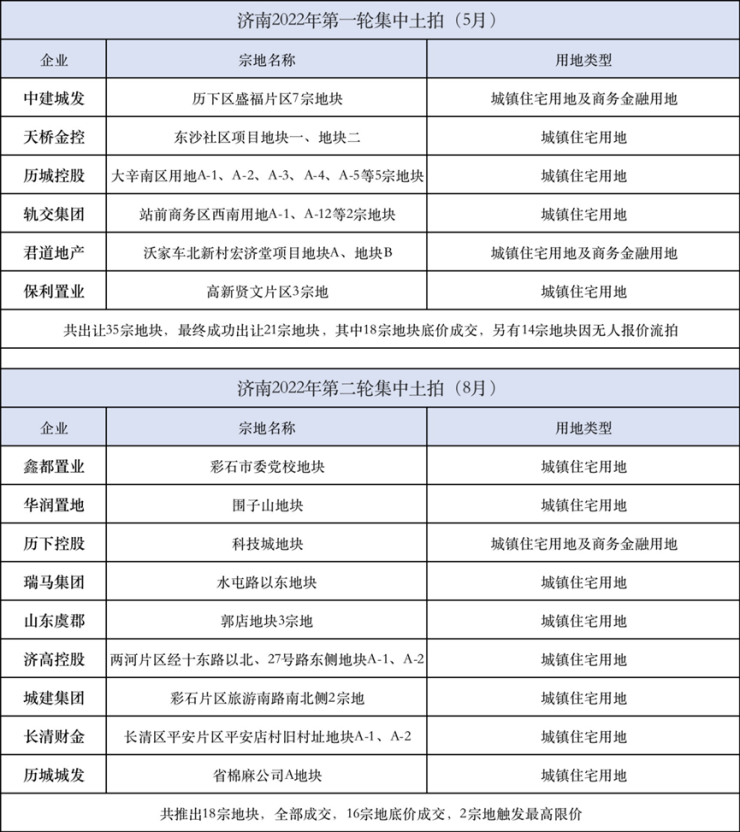
对于地产而言,这注定是一个“未有之变局”的时代,前些年疯狂扩张的“千亿房企”不是在暴雷就是在暴雷的路上,不少地产企业透支品牌,交付都成了难题更别谈品质,曾经的一线房企如今反而让消费者充满了不安全感。在这样的时代背景之下,济南的房企结构也在发生改变,从今年5月及8月的两次集中土拍中,可见一斑。

通过两次土拍结果,我们可以明显的看到,曾经的一线房企整体参与度较低,央企国企成为土拍中的主力军,众多区级平台公司成为拿地的基础保障,进一步印证了房企格局大变化。但令人惊喜的是,在两次土拍中山东地方房企表现亮眼,积极拿地开拓济南市场,成为济南土拍中的新力量、新趋势。
在众多一线房企都陷入开发停滞的情况下,为什么山东地方房企能够乘势而上,坚定拿地,布局省会?
疾风方知劲草,面对时代和市场给予的这场“超级大考”,众多地方房企“小而美”的特征逐渐突显,不贪大求全、不急于扩张,稳健的运营战略使其面对市场下行的风浪时,依旧能够迸发出强劲的发展活力。其中,君道地产的发展历程可以称为地方企业稳健发展的典型代表。
01
君道地产,2005年成立于山东临沂,2015年正式上市,在17年的发展过程中,君道地产始终以稳健经营为主旋律,摒弃了品牌房企所谓的“高负债、高周转”的快速扩张模式,以山东市场为主阵地,不贪大求全,不盲目扩张,每到一城便深耕一城。时至今日,君道地产的每一步都走的坚定而稳健,持续为客户提供高层次的品质体验,成为值得信赖的房企“白名单”。

02
这是一个品质为王的地产时代。
作为精工持守的齐鲁匠者,匠心筑家是刻在君道地产骨子里的追求。




每一部人居作品的背后,皆是其严苛的择址观、产品观及建筑观的综合考量,打造具有前瞻视野的理想人居作品,以恒久的品质坚守,为美好生活赋能。
03
在今年5月的土拍中,君道地产乘势时代机遇,基于择址观的深度考量,成功拍下宏济堂地块。宏济堂地块,作为二环内为数不多的待开发地块,占位历山路,承续了浓厚的人文底蕴;位于大明湖2公里生活圈内,汇集了生态、商业、医疗、教育等城芯优质配套资源。同时,临近双地铁,构筑立体交通路网。雄踞城市稀贵土地资源,君道地产将以匠心品质诠释责任与标准,焕新主城理想人居。

通过对君道地产发展历程的基本了解,我们不难发现以君道地产为典型的地方房企已然成为了房产行业新时代之下的一道亮丽风景线。相信未来随着济南房企新格局的不断深化,以君道地产为代表的“小而美”房企品牌,定能交出更加优质的答卷,开启泉城人居新篇章。
声明:本文由入驻焦点开放平台的作者撰写,除焦点官方账号外,观点仅代表作者本人,不代表焦点立场。


