济南人才公寓探访:补贴按总租金50%发放,较高可省三万六!
扫描到手机,新闻随时看
扫一扫,用手机看文章
更加方便分享给朋友
日前,济南市天桥区启动2022年度辖区人才公寓集中申请工作。该区此次共提供5处公寓配租房源,并对符合入住条件的人才按总租金价格的50%发放补贴。这些公寓月租如何?居住环境如何?记者进行了探访。
探访:月租1500元—2000元
已接到多通咨询电话
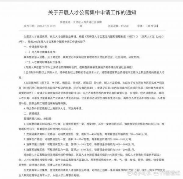
根据天桥区《关于开展人才公寓集中申请工作的通知》(以下简称:《通知》),2022年度天桥区人才公寓配租房源共5处,分别是:济南梦启青年创业园人才公寓、龙湖冠寓济南历山北路店、泊寓生产路店、泊寓凤凰山路店、泊寓明湖社区店。
近日,记者来到新菜市街与三孔桥街交叉路口一带的泊寓明湖社区店。公寓为一栋四层楼房,走进一楼门厅,映入眼帘便是“欢迎回家”四个大字。整个公寓的门禁系统都是数字化操作,业主须输入密码方能进入。
公寓管家展示了一间待出租房。推门而入,屋内窗明几净,宽敞明亮,布局设施类似高档酒店,区别于传统认知上的单元楼出租房。
进门入口处是生活功能区与卫生间,洗衣机、卫浴等设施一应俱全。穿过走廊是休息区,书桌、书架、床,配上原木色地板,整体装修风格十分简约。
“这间房面积是28平米,月租金1600元。”该公寓店长贺更锐店介绍,公寓房间面积从28平到55平不等,根据房间面积,房间月租从1500元到2000元不等。
“客户群体目前主要是公司职员,还有考研、考博的学生”。贺更锐说,该处公寓的最短租期为一个月,最长租期为一年,采取押一付一的交租形式。
“这是市场化运营的结果。”提及房租价格,贺更锐说,房租价格参照该片区同等条件下的租房价格以及公寓服务水平所定,“只有租客有需求,管家随时提供服务”。
“我们已接到多位客户咨询人才公寓一事,但申请人员需要通过政府部门的资格审核才能办理相关入住。”贺更锐说。据悉,根据天桥区人才公寓申请工作流程,申请工作分网上申报、现场审核、复核、配租等多个流程,其中8月9日至10日为现场审核流程。
补贴按总租金50%发放
较高可省36000元
至于天桥区其他4处人才公寓的市场价格,记者了解到:根据户型面积大小,济南梦启青年创业园人才公寓月租价约为1800元/月—2000元/月;龙湖冠寓历山北路店约为1200—2000元/月;泊寓生产路店约为1100—1800元/月;泊寓凤凰山路店约为1000—1600元/月。
根据天桥区此次公布的人才租房政策,通过资格认定的人才可享受市场价租金基础的优惠——天桥区区委人才办按总租金价格的50%进行补贴。以泊寓明湖社区店1600元/月的一室户型为例,符合入住条件的人才可享受市场租金50%的优惠减免,减免租金600元,自己只需要交600元,大大减轻了租房经济压力。
享受如此优惠,需具备有些条件?
根据《通知》规定,申请人所在单位需具有独立法人资格,且工商注册、税务登记和实际经营管理均在天桥区的企业、社会组织、研发机构。
人才则需与用人单位签订1年以上劳动合同或聘用合同,在职在岗并依法缴纳济南市或山东省社会保险;全日制本科及以上学历或中级及以上职称,或取得国家职业资格证书三级以上职业资格等;
此外,人才还应满足在“济南市区无住房;申请之日前3年内在济南市区未转让住房、申请之日前领取拆迁货币补偿;超过3年未在济南市范围内享受过政府直管公房、公租房、经济适用住房、政府人才公寓;未享受过泉城重点产业紧缺人才生活补贴、企业新引进研究生租房和生活补贴、高层次人才生活和租房补贴、人才购房补贴、新就业职工租赁住房补贴等政策。”
值得注意的是,《通知》规定,每位人才补贴时间最长不超过3年。按5处人才公寓较高月租2000元计算,人才租住3年较高可省36000元。
都是为了人才
与全市现行政策相互补充
此心安处是吾乡。一个安身的住所,是新市民群体寻找归属感与认同感的开始。
自2019年入围中央财政支持住房租赁市场发展试点城市以来,济南市便大力发展住房租赁市场,全力解决好新市民、青年人的住房问题。
2021年6月,济南更是将“培育和发展住房租赁市场”列入济南市排名前列批104件“庆百年华诞办百件实事”民生项目。该件实事的具体内容为:新开工2万套租赁房源,盘活3万套社会闲置存量住房,全年租赁住房补贴发放不低于7800户,培育2家专业化、规模化住房租赁企业。
2021年12月,济南市上线“泉城安居信息平台”,并推出泉城安居卡。持卡人可自行选择申请享受保障性租赁住房或租赁住房补贴。
持卡人若是在毕业5年内,可根据自身的需要,既可申请享受市场租金40%的保障性租赁住房优惠减免,也可申请租赁住房补贴。但减免的租金和补贴额不超过以下标准:博士研究生1500元/月、硕士研究生1000元/月、本科毕业生700元/月、专科毕业生500元/月,享受年限为毕业5年内累计不超过3年。
“不存在谁比谁更实惠的情况,人才可按需选择,两者并不冲突。各区的人才住房政策,实际上是对现行全市保障性租赁住房政策的一种补充。”参照天桥区等各区县的人才公寓申请条件,济南市住房和城乡建设局相关工作人员介绍。
原标题:济南人才公寓探访:补贴按总租金50%发放,较高可省三万六!
来源:齐鲁晚报
声明:本文由入驻焦点开放平台的作者撰写,除焦点官方账号外,观点仅代表作者本人,不代表焦点立场。


