较新!济南各区较低工资标准公布!10月1日起执行
扫描到手机,新闻随时看
扫一扫,用手机看文章
更加方便分享给朋友
山东省人民政府根据我省经济社会发展和职工工资水平增长等情况,经人力资源社会保障部审核,确定调整较低工资标准。济南各区较低工资标准如下:
山东省人民政府
关于公布全省较低工资标准的通知
各市人民政府,各县(市、区)人民政府,省政府各部门、各直属机构,各大企业,各高等院校:
根据我省经济社会发展和职工工资水平增长等情况,经人力资源社会保障部审核,确定调整较低工资标准。现公布如下:
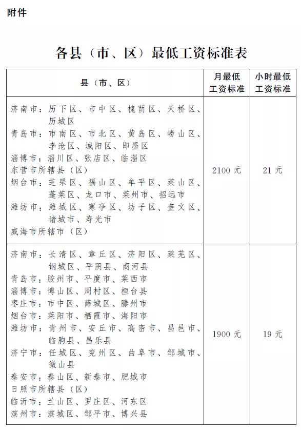
一、调整后的全省月较低工资标准为2100元、1900元、1700元;小时较低工资标准为21元、19元、17元。各县(市、区)较低工资标准见附件。
二、月较低工资标准适用于全日制就业劳动者;小时较低工资标准适用于非全日制就业劳动者。
三、调整后的较低工资标准从2021年10月1日起执行,鲁政字〔2018〕80号文件同时废止。
四、各市、县(市、区)要加强对《较低工资规定》(原劳动和社会保障部令第21号)和较低工资标准的宣传,在当地主要媒体上公布较低工资标准,让用人单位、劳动者和公众广为了解。要进一步加强对用人单位执行较低工资标准情况的监督检查,对违反《较低工资规定》的行为要依法查处,切实维护劳动者合法权益。


来源: 济南日报
声明:本文由入驻焦点开放平台的作者撰写,除焦点官方账号外,观点仅代表作者本人,不代表焦点立场。


