济南国土空间生态修复规划公示,构建“一屏一带、多廊多点”格局
扫描到手机,新闻随时看
扫一扫,用手机看文章
更加方便分享给朋友
近日公示的《济南市国土空间总体规划(2021-2035年)》草案提出,优化依山融河、绿满泉城的生态空间。为加强与国土空间总体规划的衔接,11月2日,济南市自然资源和规划局对新编制的《济南市国土空间生态修复规划(2021-2035年)》(以下简称《生态修复规划》)进行公示并征集意见。
济南市位于山东省中部,南依泰山,北跨黄河,地处鲁中南低山丘陵与鲁西北冲积平原的交接带上,地势南高北低,总体呈现“南山—中城—北田”的特征。全市土地总面积为10244平方公里,其中,耕地占45.64%,林地占25.33%。
《生态修复规划》明确了全市生态环境保护近期发展目标和2035远景目标。到2025年,森林覆盖率达到26.1%;城市建成区绿地率达到37%,人均公园绿地面积达到13.5平方米;湿地保护率不低于60%,重要河湖水功能区水质达标率达到85%。到2035年,森林覆盖率达到26.15%,人均公园绿地面积达到14.5平方米;重要河湖水功能区水质达标率提高到85%以上。
在生态修复总体布局上,以市域一体、蓝绿一体、自然与人文一体为原则,统筹山泉湖泊、平原湿地、丘陵森林、公园绿地等各类生态空间,构建以“一屏一带、多廊多点”为典型特征的功能复合型全域生态空间格局,并划定南部水源涵养与水土保持、东南部水土保持、东部水土保持、西南部矿山生态修复治理、黄河生态风貌带保护修复和东部湿地修复六个重点区。其中,黄河生态风貌带保护修复重点区主要分布于黄河生态景观提升修复区,该区域包括济南全线183公里沿线黄河生态空间。通过建设黄河下游绿色生态廊道,开展流域生态综合治理,拓展森林生态系统,打造生态湿地农业园。推进黄河滩区综合整治,保护黄河岸线资源,打造滩河林草综合生态系统,恢复湿地生物栖息地,维育生物多样性。
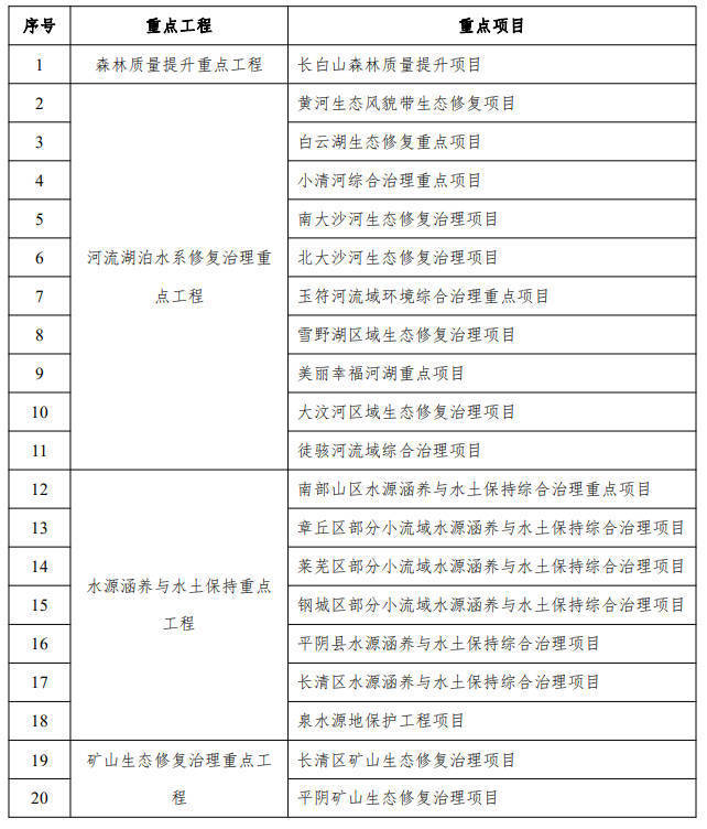
基于国土空间生态修复格局,针对主要生态环境问题,聚焦生态修复重点区域,《生态修复规划》部署六大类生态修复重点工程,黄河生态风貌带生态修复项目、雪野湖区域生态修复治理项目等24个重点项目,整体保护、系统修复、综合治理解决区域突出生态问题、恢复受损生态系统功能、改善生态系统质量、增强生态碳汇能力,充分发挥国土空间生态保护修复工程综合效益。
相关链接:“一屏一带、多廊多点”全域生态空间格局
“一屏”,即由泰山余脉构建的市域南部生态屏障。开展造林绿化和森林抚育,提升水源涵养能力,提高生态环境质量与维护生物多样性水平;加强泉水补给区生态修复保护,发挥“水塔”“泉源”生态功能,构建大泰山区域生态屏障。
“一带”,即以黄河为主体的生态保护带。加强黄河干流两岸生态防护林建设,推进现有林带更新提升,采取近自然栽植方式,构建乔灌草错落有致的生态系统;构建黄河滩区生态涵养带,打造丰富多彩的生态景观画卷。
“多廊”,即以小清河、玉符河、北大沙河、牟汶河、徒骇河等为主的河流廊道。加强防护林建设,着力治理水环境、恢复水生态,营造河畅、水清、岸绿、景美的河湖生态景观。
“多点”,即以自然保护区、森林公园、湿地公园、重要湖库、水源地及其他生态斑块组成的重要生态节点。加强生态源地保护,改善生态环境质量,提升生物多样性水平。
来源:新黄河
声明:本文由入驻焦点开放平台的作者撰写,除焦点官方账号外,观点仅代表作者本人,不代表焦点立场。


