上周楼市成交环比上升,土地市场整体供求环比上涨
扫描到手机,新闻随时看
扫一扫,用手机看文章
更加方便分享给朋友
上周楼市环比升同比降。分城市来看,一、三线城市环比升幅较大,二线城市环比下降。各线同比及整体均下降。监测城市库存总量环比下降0.04%,深圳涨幅较大。土地市场整体供求环比上涨,均价环比回落,出让金总额走低。房企方面,首开股份拟发行16.8亿元公司债;招商蛇口与象屿联合体40.43亿斩获上海闵行紫竹宅地。
政策:央行发布5月金融统计数据报告,M2余额同比增长11.1%。徐州、珠海、南昌等20市优化商贷、公积金政策;
交易:上周楼市环比升同比降,一三线环比上升,二线环比下降;
土地:上海收金近253亿领衔。长三角交易活跃,南京新推44宗经营性用地。
交易
▌交易:上周楼市整体成交上升,一线升幅为49%
▌周度整体:楼市整体成交回暖,同比持续下降

▌一线城市:楼市成交上升,上海复工后成交涨幅显著
上周,一线城市整体成交量环比上升,为49.0%。分城市来看,上海涨幅较大,为138.5%;北京次之,为79.5%,两城市升幅较高。同比来看,楼市整体成交下降,降幅为37.4%。其中,上海降幅较大,约为43.8%;北京次之,为16.3%。
表:一线城市成交面积同环比情况

▌二三线城市:六成城市成交环比上升,青岛降幅较高
二线代表城市成交环比下降10.3%。分城市来看,青岛降幅较高,为19.7%。温州次之,为13.6%,武汉、宁波降幅均为4.5%。同比来看,二线代表城市整体下降39.9%。 三线代表城市成交量环比上升39.7%。同比来看,三线代表城市整体下降61.8%。
图:二三线重点城市成交面积环比涨跌幅

▌库存:库存总量略有下降,深圳增幅较大
监测的7个代表城市整体库存环比下降0.04%。库存环比下降的城市中,苏州降幅较大,降幅为1.9%;南京次之,北京较小。监测城市中,深圳升幅较大,为8.0%。
表:上周重点城市库存水平变化

商办
▌深圳鼓励新能源基础设施采用不动产投资信托基金进行融资
近日,为加快培育发展新能源产业集群,依据《广东省培育新能源战略性新兴产业集群行动计划(2021-2025年)》和《深圳市人民政府关于发展壮大战略性新兴产业集群和培育发展未来产业的意见》等文件精神,深圳市发展和改革委员会深圳市科技创新委员会深圳市工业和信息化局深圳市规划和自然资源局制定并发布《深圳市培育发展新能源产业集群行动计划(2022-2025年)》的通知。通知提出鼓励新能源基础设施采用不动产投资信托基金(REITs)或者专项债等方式进行融资。
▌上海自贸区临港新片区第二季度11个重大项目集中开工
6月6日,上海自贸区临港新片区2022年第二季度重大项目集中开工仪式在中国电信临港算力平台项目主会场举行。此次开工的项目涵盖了科技产业、商业服务、市政交通、生态建设和社会民生五大类,总投资额约118.7亿元。目前,临港新片区范围内的所有工业企业均已恢复生产,重点建设项目复工率达63.9%。
▌北京金谷智通绿链科技有限公司1.25亿竞得“首都物流高地”
近日,北京金谷智通绿链科技有限公司以1.25亿元成功竞得北京市平谷区京平公转铁综合物流枢纽产业园土地整理(一期)一级开发项目南场区地块W1类物流用地。京平公转铁综合物流枢纽产业园位于东六环外,是高级一级铁路物流基地、高级示范物流园区、北京市公铁融合一级物流枢纽,本次竞得地块是南场区规划的少有物流用地,毗邻平谷地方铁路专用线,战略布局优势十分明显。
▌锦和资管落子北京,完成东二环项目收购
近日,锦和资管宣布旗下子公司顺利完成对东城区钱粮胡同17号项目的收购,成为在北京的第五个项目。该项目位于北京核心区位王府井大街北端,前身为北京福地凰城酒店,总面积约1.8万平方米,为地下三层、地上七层建筑。后续锦和资管将委托base佰舍服务式公寓品牌以及锦和商业进行运营管理,打造锦和在北京东二环内集零售商业、创意办公、服务式公寓为一体的标杆项目。
土地
▌总体情况:整体供应量环比上涨,上海收金近253亿领衔
整体供求环比上涨,宅地供应量倍增,整体均价环比回落,宅地均价下滑。出让金总额走低,上海收金近253亿领衔。长三角交易活跃,南京新推44宗经营性用地。
表:40个大中城市土地市场情况(市本级)
▌各线城市:一线城市整体供求较上周走低,二线城市成交上扬
一线城市整体供求降逾九成,成交均价较为平稳,宅地成交量降逾七成,宅地成交均价环比上涨。二线城市整体供求上涨,成交量环比上扬,出让金和楼面均价均降逾八成,宅地供求环比倍增,出让金回落。
▌出让金:榜单总额环比回落,上海收金近253亿居首
榜单总额环比回落,三四线城市占据榜单多席,入榜城市水平分化明显,上海收金近253亿居榜单首位。
出让金TOP10(市本级数据)
▌宅地总价TOP5:榜单总额下跌,上海闵行区宅地领衔
榜单总额较上周下跌,入榜门槛降至26.6亿元,上海一城独占榜单,上海闵行区宅地收金逾40亿元领衔。
表:全国住宅用地成交总价TOP5

▌宅地单价TOP5:榜单均价走高,上海宅地独占榜单
榜单均价环比走高,入榜地块均价均超29000元/平,上海宅地独占榜单,闵行区宅地领跑。
表:全国住宅用地楼面单价TOP5

▌新推关注地块
南京:本周,南京公告挂牌44宗经营性用地,总起始价近逾755亿元,总规划建筑面积逾476万平方米。

注:本次周度数据均为初步统计数据。
企业
房企融资类型以公司债为主,部分企业通过中期票据、短期融资券、超短期融资券等方式获取资金。房企拿地城市集中上海、北京等城市。其中,上海完成2022年首批集中供地,多家企业及企业联合体拿地。
▌投融资:首开股份拟发行16.8亿元公司债;招商蛇口与象屿联合体40.43亿斩获闵行紫竹宅地。
房企融资类型以公司债为主,部分企业通过中期票据、短期融资券、超短期融资券等方式获取资金。其中,6月7日,上海清算所公开了中国电建地产集团有限公司2022年度排名前列期中期票据发行文件。据了解,本次注册总金额为67亿元,本期基础发行金额0亿元,发行金额上限为7.5亿元,期限为3+2年,发行价格为面值发行,发行利率通过集中簿记建档、集中配售方式最终确定。利率在本期中期票据存续期内前3年固定不变。在本期中期票据的第3年末,发行人可选择调整票面利率,在第4年至第5年票面年利率为本期中期票据存续期前3年票面年利率加或减发行人提升或降低的基点,在本期中期票据存续期后2年固定不变。6月10日,北京首都开发股份有限公司披露2022年面向专业投资者公开发行公司债(第三期)发行公告。该期债券发行规模不超过16.80亿元(含16.80亿元),债券每张面值为人民币100元,按面值平价发行。据悉,该期债券期限为5年,附第3年末发行人赎回选择权、发行人调整票面利率选择权和投资者回售选择权。债券为固定利率,采用单利按年计息,不计复利,逾期不另计息。每年付息一次,到期一次还本,最后一期利息随本金的兑付一起支付。据了解,经联合资信评估股份有限公司评估,发行人首开股份的主体信用等级为AAA级,评级展望为稳定;该期债券信用等级为AAA级,债券的募集资金拟用于偿还有息负债。
上周,房企拿地城市主要集中在上海、北京等地,其中,上海完成2022年首批集中供地,多家企业及企业联合体拿地。6月6日,闵行区吴泾镇紫竹科学园区MHPO-1004单元09A-11A地块,由招商蛇口、象屿联合体40.43亿元竞得,溢价率5.07%,成交楼面价29734元/平方米,地块房地联动价52000元/平方米。该地块出让面积75542.2平方米,容积率1.8,建筑面积135975.96平方米,用途为住宅用地,起价38.48亿元,楼面起价28300元/平方米。6月7日,松江区泗泾镇SJSB0003单元08-01号地块,中国铁建房地产集团有限公司(中国铁建)以通过一次性报价,以19.88亿元竞得,楼面价25161元/平方米,溢价率9.40%。该宗地块出让面积43899.3平方米,容积率1.8,建筑面积79018.74平方米,用途为住宅用地,起价18.17亿元,楼面起价22999.99元/平方米。
▌其他重大事项:中湘美好赴港递交招股书,年收入4.2亿元、在管面积950万平米;中交地产向与富力合资北京公司增加财务资助额度16亿元。
中湘美好赴港递交招股书 年收入4.2亿元、在管面积950万平米
6月10日,中湘美好城市运营服务股份有限公司在港交所递交招股书。据了解,中湘美好是一家位于湖南省的综合城市运营服务供货商,截至2021年底管理在管总建筑面积约950万平方米的132项物业,其中大多数物业位于湖南省不同城市。于往绩记录期间,其收入大部分来自湖南省。中湘美好主要从三个业务分部产生收入,即城市运营服务、城市生活服务及城市更新服务。中湘美好收入由2019年的约3.17亿元增至2021年的约4.2亿元,复合年增长率约为15.1%。截至2019年、2020年及2021年12月31日止年度,中湘美好来自较大客户母公司集团的收入分别约为1.41亿元、1.87亿元及1.41亿元,分别约占相应期间总收入的44.5%、49.5%及33.7%。
中交地产向与富力合资北京公司增加财务资助额度16亿元
6月10日,中交地产股份有限公司公告称,披露拟对项目公司提供财务资助额度。据了解,为满足经营发展需要,提高决策效率,中交地产拟对满足条件的项目公司新增财务资助总额度不超过16亿元,对单个被资助对象的资助额度不超过3.2亿元。该项议案接下来续提交审核。在此之前,中交地产为支持项目公司中交富力(北京)置业有限公司的开发建设,拟按持股比例提供财务资助(到期续借)约3.3亿元。工商信息显示,中交富力(北京)置业有限公司由中交地产持股50%,北京富力城房地产开发有限公司持股50%。
政策
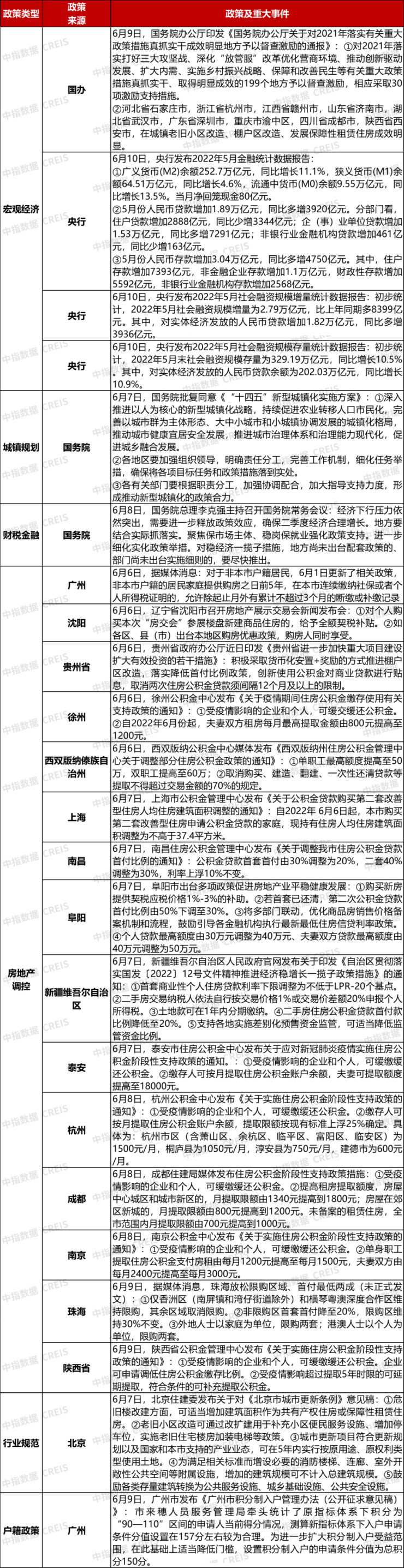
央行发布5月金融统计数据报告,M2余额同比增长11.1%
徐州、珠海、南昌等20市优化商贷、公积金政策
央行:广义货币(M2)余额同比增长11.1%,狭义货币(M1)同比增长4.6%,流通中货币(M0)同比增长13.5%。国务院:进一步细化实化政策举措。对稳经济一揽子措施,地方尚未出台配套政策的、部门尚未出台实施细则的,要尽快推出。沈阳、阜阳、商丘:发放购房契税补贴。徐州、秦皇岛、南充等10市:疫情纾困。广州、珠海:放松限购。儋州、资阳、商丘、安庆:放松资金监管。徐州、珠海、南昌等20市:通过下调首付比例、商业贷款利率,提高公积金贷款与提取额度等方面,满足购房者合理住房需求。
表:6月6日至6月12日房地产市场重点政策及事件汇总

(中指研究院)
声明:本文由入驻焦点开放平台的作者撰写,除焦点官方账号外,观点仅代表作者本人,不代表焦点立场。


