中高考送考咋停车?济南近万个停车位地点公布
搜狐焦点济南站 2022-06-06 11:48:07
用手机看
扫描到手机,新闻随时看
扫一扫,用手机看文章
更加方便分享给朋友
中高考期间,济南交警将和济南静态交通集团一起,全力为送考家长的停车问题排忧解难。
中高考期间,济南交警将和济南静态交通集团一起,全力为送考家长的停车问题排忧解难。
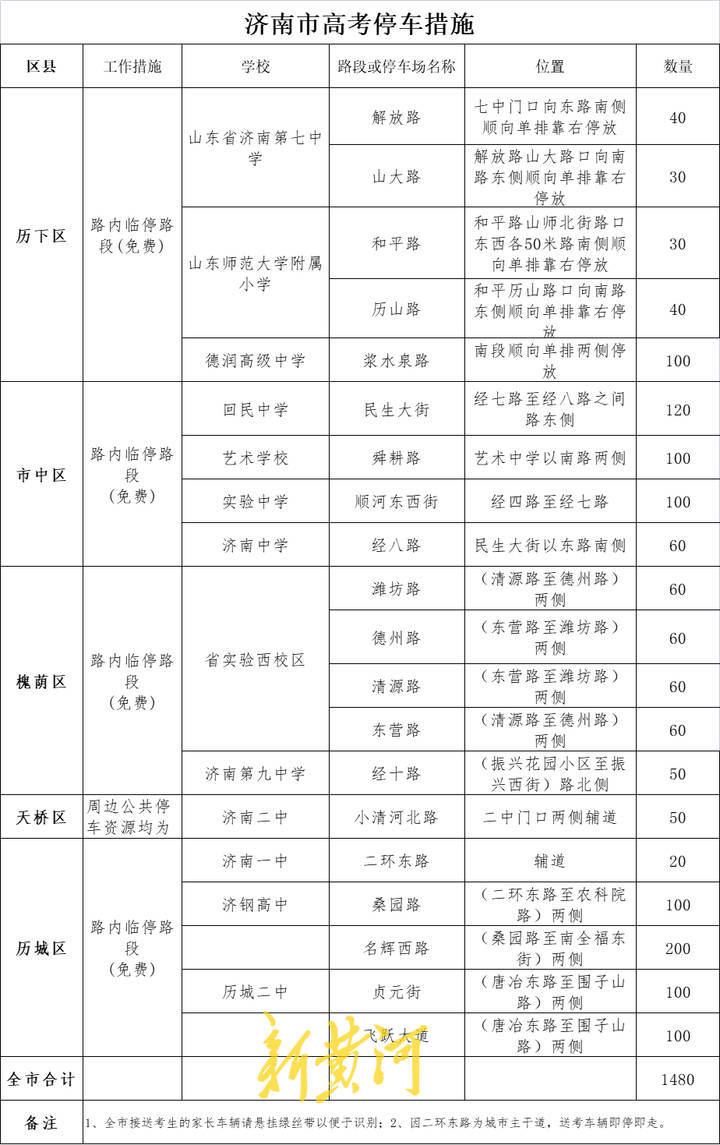
除了市静态交通集团提供的8014个停车泊位外,济南还在市区考点周边的20条道路上,协调了1480个停车泊位,方便接送考生的家长停放。同时,安排专人对接送考生的车辆进行引导,规范停车秩序,创造良好的交通出行环境。
同时,交警也呼吁:
送考时间集中,请家长接送孩子后马上离开,做到即停即走,不要违法停车和长时间排队等候。
其他交通参与者尽量选择公共交通或电动自行车等慢行出行方式,尽量避开考点周边道路,将有限的道路交通资源留给广大考生。
考生和家长提早出门,防止考试前的短时间内扎堆出行,因耽误行程而影响考试心情。(新黄河)
声明:本文由入驻焦点开放平台的作者撰写,除焦点官方账号外,观点仅代表作者本人,不代表焦点立场。


