济南较新征地及补偿安置公告,涉及这10个村
搜狐焦点济南站 2021-11-18 10:59:00
用手机看
扫描到手机,新闻随时看
扫一扫,用手机看文章
更加方便分享给朋友
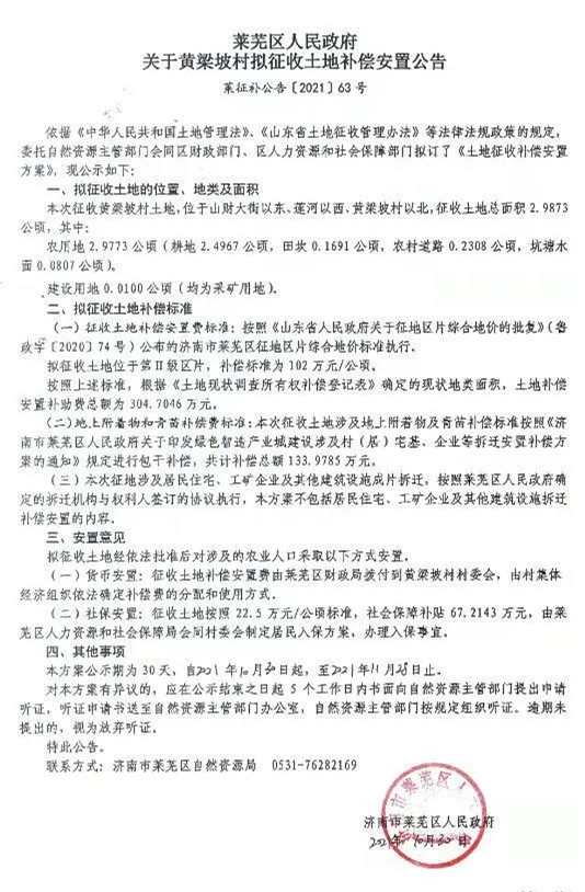
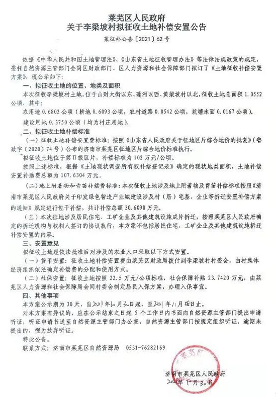
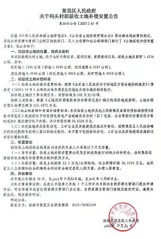
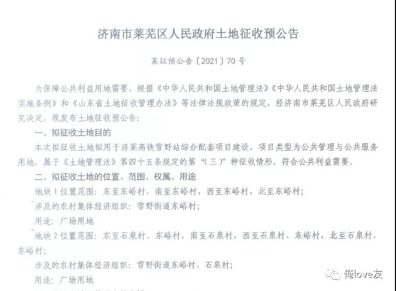
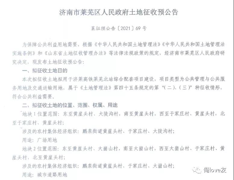
近日,自然资源部发布一批征地及征地补偿安置公告,涉及莱芜区鹏泉街道黄崖头村、于家庄村、大陡沟村、大崮山村;张家洼街道崔梁坡村、黄梁坡村、码头村、李梁坡村;雪野街道东峪村、石泉村等10个村庄。公告如下: 张家洼街道 码头村 张家洼街道李梁坡村 张家洼街道黄梁坡村 鹏泉街道黄崖头村、于家庄村、大陡沟村、
近日,自然资源部发布一批征地及征地补偿安置公告,涉及莱芜区鹏泉街道黄崖头村、于家庄村、大陡沟村、大崮山村;张家洼街道崔梁坡村、黄梁坡村、码头村、李梁坡村;雪野街道东峪村、石泉村等10个村庄。公告如下:
张家洼街道
码头村
张家洼街道李梁坡村
张家洼街道黄梁坡村
鹏泉街道黄崖头村、于家庄村、大陡沟村、大崮山村
雪野街道东峪村、石泉村
张家洼街道崔梁坡村和鹏泉街道大崮山村
来源:新黄河
声明:本文由入驻焦点开放平台的作者撰写,除焦点官方账号外,观点仅代表作者本人,不代表焦点立场。


