年内超10城出台购房、租房落户政策
扫描到手机,新闻随时看
扫一扫,用手机看文章
更加方便分享给朋友
中房网讯 (苏晓/文)买房即可落户城市仍在不断扩围。
近日,苏州正式加入了“买房送户口”的行列。
6月25日,苏州市发布通知,明确在市行政区域内实际居住的非苏州户籍人员,符合拥有本市合法产权住房、购买本市新建商品住房且完成网签备案条件之一的,可以申请户口迁入拥有或者购买的住房,其配偶、未婚子女、父母可以申请办理户口随迁。
实际上,今年以来,全国多地相继降低落户门槛,不少城市明确买房即可落户,有的城市甚至放宽到租房可以落户。而且不同于以往相关落户政策实施城市多是三四线城市,近期实施购房落户或是租房落户多是热点二线城市,部分还是人口净流入的超大、特大城市。
相关业内人士指出,目前房地产市场仍处于调整期,许多热点城市通过放宽落户政策,吸引外来人口购房,说明“抢人”已不仅是抢人才,而且是更为广泛的抢人口。
年内超10城推行购房或租房落户政策

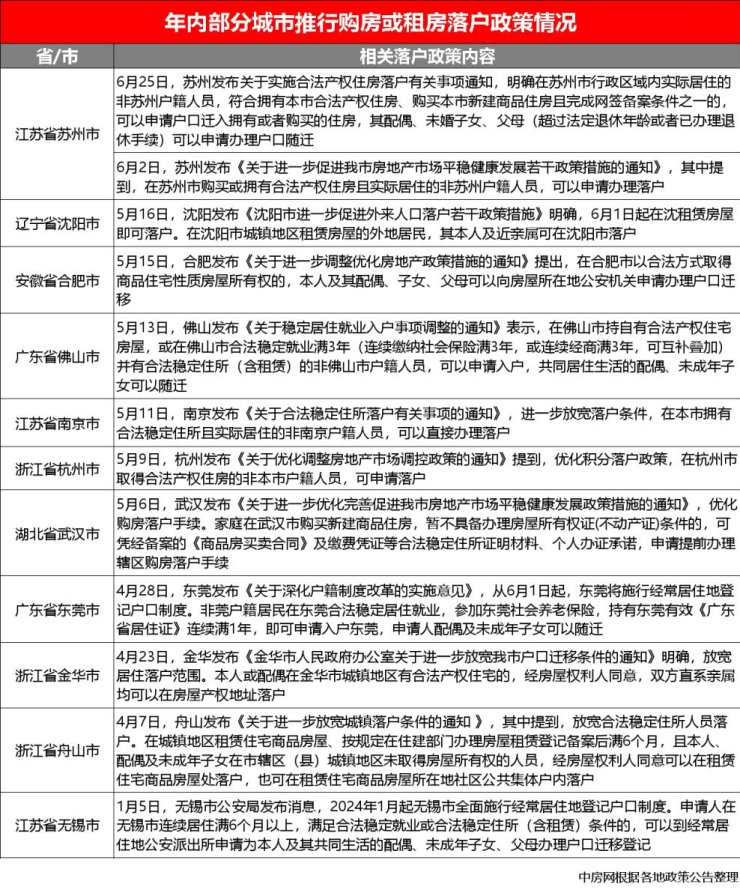
据中房网不完全统计,年内至少有江苏省苏州市、南京市、无锡市,浙江省杭州市、金华市、舟山市,广东省佛山市、东莞市,辽宁省沈阳市,安徽省合肥市,湖北省武汉市等11城出台了购房或租房落户的相关政策。
其中,苏州、合肥、南京、杭州、武汉、东莞、金华明确购房可落户,而佛山、沈阳、舟山、无锡则进一步放宽至租房可落户。
不仅如此,多地还允许“一人购房全家落户”。如合肥提出,在合肥市以合法方式取得商品住宅性质房屋所有权的,本人及其配偶、子女、父母可以向房屋所在地公安机关申请办理户口迁移。佛山表示,共同居住生活的配偶、未成年子女可以随迁。
沈阳、东莞、金华、舟山、无锡等地亦允许配偶、未成年子女或是父母随迁。其中,沈阳还进一步将落户人员范围扩大到“近亲戚”,这意味着,沈阳将原夫妻、子女、父母投靠落户范围,扩大到了父母、配偶、子女、儿媳、女婿、兄弟姐妹、祖父母、外祖父母、孙子女、外孙子女。
此外,近期实施购房或租房落户政策的多是人口净流入的热点二线城市,这与以往也有所不同。和过去相比,这类政策主要集中在三四线城市,主要目的是吸引人口回流,缓解外流压力。而现在,二线城市正在加速放宽落户条件,以更积极的姿态加入到“抢人”大战中。
整体来看,今年多地户籍政策在住房方面落实了宽松的政策导向。
或将有更多城市跟进
当前房地产市场仍处于深度调整期,而允许购房或者租房落户,有利于促进人口人才流入,一定程度上会对购房需求释放起到促进作用。
诸葛数据研究中心首席分析师王小嫱认为,相关政策对外地人口就业人群更为利好,体现的是城市包容性,能给外来就业人口带来归属感。这对房地产市场影响能起到提振作用,能够刺激外来就业人口买房,对提振市场活跃度有一定积极作用。
58安居客研究院院长张波表示,由于高能级城市落户政策的放松对潜在购房者的拉动作用依然存在,因此当下买房送户口等政策,对于楼市的拉动作用不容小觑。当下不少城市加快放宽购房落户政策,也是考虑到这些措施对楼市的提振作用。
同策研究院研究总监宋红卫表示,购房落户是一项福利政策,这在以往楼市低迷的年份也出现过,通过户籍政策与购房结合,在一定程度能加快城镇化进程,对于稳定楼市具有一定的积极效果。
值得注意的是,业内人士亦指出,相关政策的根本目的,绝不仅仅是多卖几套房。从中长期来看,未来城市间的竞争归根结底是人口和人才的竞争。在“人口红利”弱化的背景下,放宽落户政策,能让城市在激烈的人才竞争中赢得先机,吸纳优秀人才入住,对当地的人口结构起到优化作用,从而提升城市竞争力和经济活力。
相关研究机构人士预计,未来加大吸引人才力度、放松落户政策的城市名单有望继续扩围,购房落户相关政策或将有更多城市跟进。
张波则进一步指出,除个别超大城市外的落户限制会持续存在外,未来绝大部分城市的户籍都会放开,包括门槛在全国相对较高的各省会城市,落户放松将成为趋势。
来源:中房网
声明:本文由入驻焦点开放平台的作者撰写,除焦点官方账号外,观点仅代表作者本人,不代表焦点立场。


