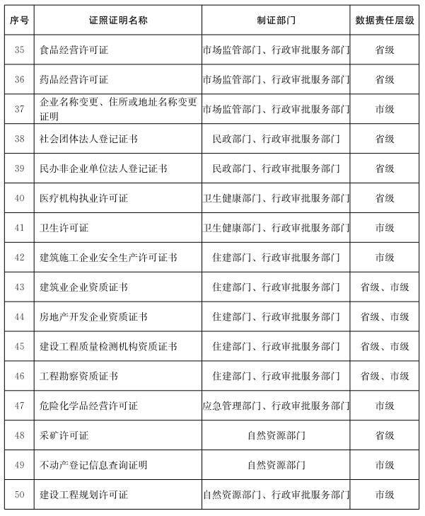
6月底前,身份证、营业执照等50项电子证照证明与实体证照同步制发
扫描到手机,新闻随时看
扫一扫,用手机看文章
更加方便分享给朋友
山东省2022年工作动员大会提出,建设“无证明之省”,扩大电子证照应用范围,建立全省统一的“企业码”“居民码”,努力实现免证办事、一码通行。“加快‘无证明之省’建设”也写入了山东省第十二次党代会报告。近日,山东省政府办公厅印发了《深化数据赋能建设“无证明之省”实施方案》(以下简称《实施方案》),为建设“无证明之省”提供了路线图。今年6月底前,身份证、驾驶证、营业执照等企业和群众使用频率较高的50项证照证明实现电子证照证明与实体证照同步制发;12月底前,进一步扩大至100项证照证明。
2025年,数字赋能惠民利企水平达到全国先进
《实施方案》明确了工作目标,积极拓展电子证照证明应用和服务领域,深化数据共享,凡是通过电子证照、数据共享可以获取的信息,不再要求企业和群众提供相应材料。
2022年,建成全省统一的“居民码”“企业码(企业身份码)”并开展试点应用,使用频率较高的前50项电子证照证明在政务服务和社会生活场景中广泛应用,政务服务表格(表单)字段共享率、证明材料共享率分别达到30%和40%,数据共享有效需求满足率达到99%。
2023年,现行有效的证照证明基本实现电子化,使用频率较高的前100项电子证照证明在政务服务和社会生活场景中全面应用,政务服务表格(表单)字段共享率、证明材料共享率分别达到50%和60%。
2025年,各级各部门业务运行基本实现标准化、数字化,电子证照证明、“居民码”“企业码”在各领域全面应用,企业和群众“免证办事”“一码通行”成为常态,“免申即享”“精准服务”全面推开,数字赋能惠民利企水平达到全国先进。
2023年年底前,现行有效的证照证明基本实现同步制发
《实施方案》提出,拓展个人和企业电子证照证明应用服务。2022年,身份证、户口簿、驾驶证、结(离)婚证、不动产权证书等面向个人常用的32项电子证照证明开展应用,覆盖婚姻登记、生育登记、住房公积金异地转移接续、就业创业、户籍迁移、社会保障卡申领、养老保险关系转移接续、异地就医报销、不动产登记等与群众生产生活密切相关的领域。以电子营业执照为载体,对接整合食品生产经营许可、工业产品许可等涉企证件的电子化信息,实现18项涉企常用证照证明“一照汇集”,并联合推动在纳税缴费、社会保障、医疗保障、住房公积金、交通运输、公共资源交易、金融服务、行政执法、市场监管等场景中全面应用。
2022年6月底前,企业和群众使用频率较高的50项证照证明实现电子证照证明与实体证照同步制发;12月底前,进一步扩大至100项证照证明。2023年年底前,现行有效的证照证明基本实现同步制发。
同时,拓展电子证照证明社会化应用。围绕合同订立、人员招聘、交通出行、文化和旅游等场景与领域,积极推动电子证照证明在企业、社会组织、个人等持证主体之间的社会化应用。重点推动老年人、学生、教师、残疾人等群体电子证照证明在进公园景区、交通出行等生活场景中应用。2022年,在5个左右的市开展电子证照证明社会化应用试点。2023年,在10个左右的市实现全域应用。2025年,全省各市全面实现亮证入场、扫码服务。
实现申请材料“自动填”“免提交”
在创新“无证明”服务方式方面,《实施方案》提出,扩大直接取消和告知承诺范围,推进“减证办”。各级各部门继续全面开展事项证照证明清理,对自行增设的事项证照证明一律取消,全面消除各类“奇葩证明”“循环证明”。因疫情防控等需要增设临时证照证明的,要同步制发电子证照证明,通过“爱山东”政务服务平台等渠道提供服务。
强化证照证明数据共享,推广“免证办”。迭代发布电子证照证明“用证”事项清单,推动服务事项直接关联电子证照及相关数据资源,实现申请材料“自动填”“免提交”。2022年9月底前,各级要对照全省普遍推行的排名前列批电子证照证明“用证”事项清单,按照“只增不减”的原则,梳理发布本地区的“用证”事项清单,并根据工作推进情况,每年至少2次更新发布“用证”事项清单。
加强码证关联,推行“一码办”。建设全省一体化“居民码”“企业码”服务体系,以身份证和营业执照为个人和企业的身份信任源点,全面关联企业和群众各类常用电子证照,推动电子证照一体化、便利化应用。推进各级政务服务、便民服务应用系统逐步与“居民码”“企业码”平台对接,在“爱山东”政务服务平台、电子营业执照系统实现统一亮码、多码融合、涉企许可电子证照联动应用。围绕群众日常生活需求和企业办事需要,在交通出行、疫情防控、健康医疗、教育服务、旅游观光、文化体验、产品溯源等领域,打造一批“一码亮证”应用场景。
年底前,省内制发的电子证照证明全部加盖电子印章或加签数字签名
在强化“无证明”数据供给方面,《实施方案》提出,持续推进存量证照证明档案电子化,2022年年底前,完成婚姻登记、公安户籍等领域的阶段性试点任务,逐步推进不动产登记等历史证照电子化。2025年年底前,基本完成证照证明的电子化、标准化工作。
在夯实“无证明”应用支撑方面,《实施方案》提出,提升电子印章服务能力。加快建设形成事业单位、社会组织、个人等各类主体电子签名、电子印章的服务机制和体系,鼓励第三方电子认证服务机构加快创新,实现不同形式的电子证照证明与电子签名、电子印章融合发展。2022年年底前,省内制发的电子证照证明全部加盖电子印章或加签数字签名。2025年年底前,按照“谁签章(签名)、谁核验”原则,实现电子证明、电子发票、电子合同等电子文件的跨地区、跨部门验章验签服务。
完善一体化政务服务平台。迭代升级“爱山东”政务服务平台,支撑各类业务在平台上的高效开发、集成、部署与管理,逐步实现核心业务应用一端集成、同源发布。2022年年底前,实现省内政务服务业务系统与电子证照库“应接尽接”。完成“爱山东”政务服务平台业务中台优化升级,高频政务服务事项全部依托业务中台运行,常用电子证照在“爱山东”政务服务平台移动端“电子卡包”全面亮证应用。2025年年底前,各级依申请政务服务事项全部依托业务中台运行,线上线下办事渠道实现同源建设。
(新黄河)
声明:本文由入驻焦点开放平台的作者撰写,除焦点官方账号外,观点仅代表作者本人,不代表焦点立场。


