济南新增21家护理服务机构为长期护理保险定点服务机构
搜狐焦点济南站 2022-02-08 09:29:28
用手机看
扫描到手机,新闻随时看
扫一扫,用手机看文章
更加方便分享给朋友
济南市医疗保障事业中心发布2022年2月新增长期护理保险定点服务机构名单
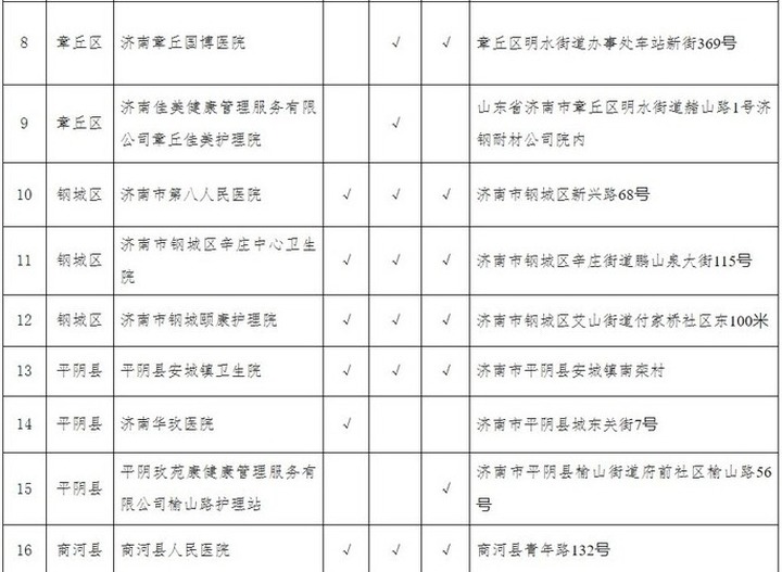
春节假期后排名前列个工作日,济南市医疗保障事业中心发布2022年2月新增长期护理保险定点服务机构名单。根据《关于印发<济南市职工长期医疗护理保险实施办法>的通知》等相关规定,经服务机构申请、综合评估、现场查验和网站公示等程序,现确定济南市历城区乐龄颐养康复护理院等21家护理服务机构为济南市长期护理保险定点服务机构。名单如下:
【相关链接】
长期护理保险制度,是国家应对人口老龄化的重要制度安排。我市自2016年6月1日起,在全省率先实施了职工长期护理保险制度,为失能职工承担90%的护理费用。2021年5月1日又将保障范围扩大到了城乡居民。针对不同失能群体,设置“专护”“院护”“家护”三种护理模式,把“鼻饲、压疮换药、沐浴、失禁护理”等48项服务项目纳入支付范围。(新黄河)
声明:本文由入驻焦点开放平台的作者撰写,除焦点官方账号外,观点仅代表作者本人,不代表焦点立场。


