楼市重磅!广州地区首套房贷款利率最低可到3.05%
扫描到手机,新闻随时看
扫一扫,用手机看文章
更加方便分享给朋友
“根据我行最新的房贷政策,广州地区首套房的贷款利率最低可到3.05%,贷款金额需在600万元以上;贷款金额若在300万元-600万元,贷款利率为3.1%;贷款金额在300万元以下,贷款利率为3.15%。”7月13日,汇丰银行工作人员向记者表示。
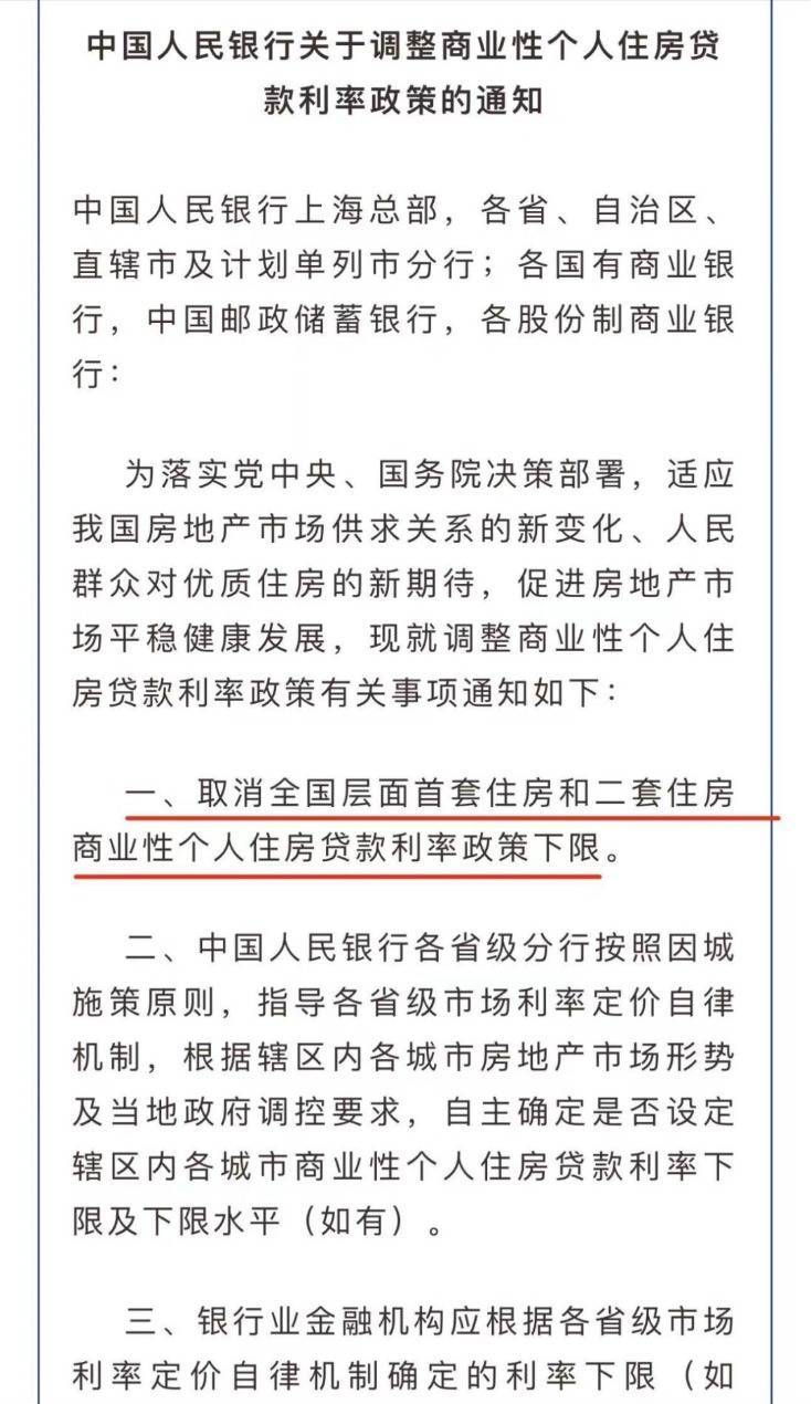
自楼市新政发布以来,各地房贷利率持续探底。房贷利率政策下限的取消使得部分地区不同银行的房贷利率也有所不同。据中国证券报记者调研,当前多数地区的最低房贷利率已降至3.5%及以下。业内人士表示,今年三季度房贷利率或仍有下降的可能。
房贷利率持续探底
“房贷利率调整后,有不少前来咨询的客户。但实际的贷款利率需要根据客户单位资质、征信情况、贷款金额等多方面因素来定。此外,这些优惠利率大多针对的是二手房,新楼盘可能很难享受到。”上述汇丰银行工作人士表示。
广州新政发布以来,已有一月有余。据记者调研发现,当前广州地区国有行的首套房贷款利率大多在3.4%左右,股份行、城商行、农商行等银行的首套房贷款利率在3.15%-3.4%,其中招商银行、中信银行的首套房贷款利率最低可达3.15%。

此外,汇丰银行、渣打银行等外资银行的首套房贷款利率已降至3.15%及以下,但对客户来说,有一定的申请门槛。某外资银行工作人员表示,若客户的单位资质、征信情况足够好,且贷款金额在600万元以上,则首套房贷款利率最低可以做到3%。
除了广州,记者调研北京地区多家银行得知,多数银行已于6月27日起执行房贷新政。工商银行、农业银行、建设银行、汇丰银行等多家银行工作人员向记者表示,该行首套房的贷款利率已降至3.5%,二套房(五环以内)的贷款利率为3.9%,(五环以外)的贷款利率为3.7%。
房贷利率有望继续下调
房贷利率的下调,能给购房者带来多大的利好?工商银行北京地区某贷款经理给记者算了一笔账:以300万元30年期(等额本息)的首套房贷款为例,此前北京五环以内的首套房贷款利率为4.05%,此次利率下调后,购房者的月供可从约1.44万元减少至1.35万元,合计利息可减少大约34万元。
“本次调整不涉及存量房贷客户。”上述贷款经理向记者表示,对于选择浮动利率贷款的借款人,贷款利率会在每年的重定价日进行调整,并根据最新的LPR进行浮动。
业内人士表示,房贷利率的下调,使得居民购房成本及门槛大幅降低,将激发居民按揭贷款需求。此外,也将改善房企资金状况、经营效益,为房地产开发投资创造条件。
针对LPR的未来走势,民生银行首席经济学家温彬表示,为降低融资成本、维持银行净息差稳定,存款利率仍需要进一步下调,最快可能在年中至三季度落地,进而为后续LPR报价打开一定下行空间。此外,结合内外因素,政策性降息的实施条件也正逐步积累,窗口有望在三季度开启。
日前,专家表示,当前LPR报价与最优质客户贷款利率之间出现一定偏离,未来还需要加强报价质量考核,减少偏离度。这方面的改进有利于提高贷款基准利率的公允性,也有利于提高利率传导效率。
来源:中国证券报
声明:本文由入驻焦点开放平台的作者撰写,除焦点官方账号外,观点仅代表作者本人,不代表焦点立场。


