助企纾困!济南公布19部门、16区县(功能区)政策咨询电话
搜狐焦点济南站 2022-04-22 09:19:18
用手机看
扫描到手机,新闻随时看
扫一扫,用手机看文章
更加方便分享给朋友
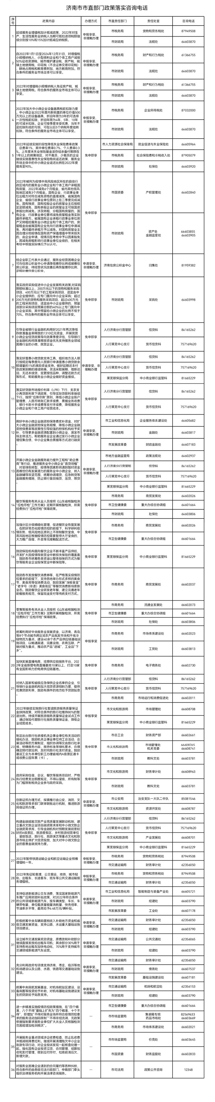
济南市发展改革委获悉,为方便广大企业和个体工商户了解《山东省促进服务业领域困难行业恢复发展的实施方案》的政策细则、办理程序,现公布全市19个有关部门、16区县(功能区)公开咨询电话。
4月21日,从济南市发展改革委获悉,为方便广大企业和个体工商户了解《山东省促进服务业领域困难行业恢复发展的实施方案》的政策细则、办理程序,现公布全市19个有关部门、16区县(功能区)公开咨询电话。
为积极应对疫情冲击,加快推动服务业恢复发展,济南市发展改革委等19部门联合转发了山东省发展改革委等20部门《关于印发〈山东省促进服务业领域困难行业恢复发展的实施方案〉的通知》,并将省级政策内容逐一落实到市直有关部门,着力推动打通政策落地“最后一公里”,切实有效解决政策落实中的难点、堵点问题。
(新黄河)
声明:本文由入驻焦点开放平台的作者撰写,除焦点官方账号外,观点仅代表作者本人,不代表焦点立场。


