温州、南昌加入!10余城公积金贷款首付降至两成
扫描到手机,新闻随时看
扫一扫,用手机看文章
更加方便分享给朋友
浙江温州、江西南昌、四川南充的居民注意了,住房公积金贷款政策有新变化!温州、南昌:降低首付比例
6月7日,温州市住房公积金管理中心发布《住房公积金阶段性支持政策》(下称《政策》),其中明确缴存职工家庭购买、建造、翻建、大修首套自住住房,住房公积金贷款较低首付款比例降至20%。
来源:温州市住房公积金管理中心
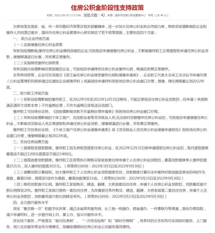
《政策》提出,支持住房消费。
(一)提高租赁提取额度。缴存职工因无房租赁提取住房公积金,在2022年12月31日前申请提取住房公积金的,每月提取额度较高由不超过1200元提高至不超过1400元。
(二)提高首套贷款额度。缴存职工在政策执行期购买家庭首套住房申请个人住房公积金贷款的,较高贷款额度单人缴存的提高15万元,双人缴存的提高30万元。(政策政行时间:2022年3月1日至2022年9月30日)
(三)调整贷款计算规则。加大缴存职工个人住房公积金贷款额度支持,贷款额度计算办法中缴存时限倍数由原来的4倍作为基数,较高10倍,提高至5倍作为基数,较高倍数增至11倍。(政策执行时间:2022年5月23日至2022年9月30日)
(四)降低贷款首付比例。缴存职工家庭购买、建造、翻建、大修首套自住住房,申请个人住房公积金贷款的,贷款较低首付款比例降至20%。缴存职工家庭已拥有一套自住住房,为改善居住条件购买、建造、翻建、大修家庭第二套自住住房,申请个人住房公积金贷款的,贷款较低首付款比例降至40%。(政策执行时间:2022年5月23日至2022年9月30日)
另外在6月7日,南昌住房公积金管理中心官方微信发布《关于调整我市住房公积金贷款首付比例的通知》。
文件显示,自2022年6月7日(含)起,缴存职工家庭使用住房公积金贷款购买首套普通住房(含商业性住房贷款转住房公积金贷款),较低首付比例由30%调整为20%;购买二套普通住房(含商业性住房贷款转住房公积金贷款),较低首付比例由40%调整为30%,利率上浮10%不变。
来源:“南昌公积金”微信号
南充:公积金可付首付
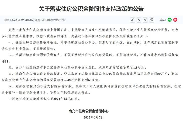
同样是在6月7日,南充市住房公积金管理中心发布《关于落实住房公积金阶段性支持政策的公告》(下称《公告》),其中明确,支持提取住房公积金支付购房首付款,实施时限暂定至2022年12月31日。
来源:南充市住房公积金管理中心
根据《公告》,一是受新冠肺炎疫情影响的企业,可申请缓缴住房公积金,到期后进行补缴。在此期间,缴存职工正常提取和申请住房公积金贷款,不受缓缴影响。
二是受新冠肺炎疫情影响的缴存人,不能正常偿还住房公积金贷款的,不作逾期处理,不作为逾期记录报送征信部门。
三是支持无住房的缴存职工家庭提取住房公积金支付房租,家庭年度提取额不超过1.5万元。
四是提高住房公积金较高贷款额度。职工家庭单边缴存住房公积金的较高贷款额度从42万元提高到50万元,职工家庭双边缴存住房公积金的较高贷款额度从48万元提高到60万元。
五是支持提取住房公积金支付购房首付款。缴存职工本人及配偶可在贷前提取住房公积金支付购房首付款,提取的金额和申请的贷款金额之和,不超过所购住房的总价款。
此外,四川资阳6月7日发布通知提到,新购房屋住房公积金可提可贷。
具体看,通知称,在本市行政区域内购买自住住房申请住房公积金贷款的,可申请提取未纳入贷款额度计算的缴存余额,但提取额与贷款额之和不得超过购房总价款。自2022年6月6日起施行,有效期至2022年12月31日。
多地降首付、提额度
据中新经纬不完全梳理,目前累计已有超十城公积金贷款购买首套住房较低首付比例降至了两成。
除温州和南昌外,江苏徐州6月6日较新发布通知明确,首次使用住房公积金贷款的,新建商品住房首付比例由30%调整为20%,二手房首付比例由40%调整为30%。该条政策自发布之日起实施,试行一年。
6月2日,安徽蚌埠出台措施要求落实差别化住房信贷政策,首套住房首付比例较低降至20%、贷款利率较低降至相应期限贷款市场报价利率减20个基点。
此前,河北唐山明确,缴存职工购买首套和第二套自住住房的,住房公积金贷款较低首付款比例均由不低于30%调整为不低于20%。
四川雅安提到,居民家庭购买首套普通商品住房的较低首付比例下调至20%,拥有一套住房且相应购房贷款未结清的较低首付比例下调至30%。
福建福州提到,首次申请纯住房公积金贷款购买产权面积在90平方米以下住房的,首付款比例调整为不低于20%。
陕西西安首次申请住房公积金贷款购买普通住房(144㎡及以下)的,首付比例不低于20%;购买非普通住房(144㎡以上)的,首付比例不低于25%。
此外,今年二季度以来,甘肃兰州、宁夏银川、江西南昌、吉林长春、山西太原这5个城市的首套房首付比例较低可至20%。
不仅如此,不少地方在降首付的同时还提高住房公积金贷款额度。
例如,山西太原明确,夫妻双方均正常缴存住房公积金的家庭,贷款较高额度为80万元;夫妻双方只有一方正常缴存住房公积金的家庭,贷款较高额度为50万元。江西南昌全市范围内的公积金贷款额度统一调增至双职工较高80万元,单职工较高70万元。(中新经纬APP)
声明:本文由入驻焦点开放平台的作者撰写,除焦点官方账号外,观点仅代表作者本人,不代表焦点立场。


