济南打出一张“金字招牌”,隔壁邻省答应吗?
扫描到手机,新闻随时看
扫一扫,用手机看文章
更加方便分享给朋友
城市都想借文化IP“出圈”驱动之下,地域之间的竞争乃至争夺时常上演。
近日,济南接连出台《济南市中医药发展“十四五”规划》和《济南市中医药产业发展规划(2021-2025年)》(下称“两规划”),其中一个关键目标,就是打造“康养济南、扁鹊故里”品牌。在此之前,《山东省中医药发展“十四五”规划》也明确提出,实施中医药文化弘扬传承工程,擦亮“儒医文化、扁鹊故里、针砭发源地”三张名片。
这对山东打造中医药强省、济南打造中医药强市,都是重要一步。不过,过去数年,济南一直在努力,却收效甚微。倒是隔壁的河北邢台,将扁鹊这块“金字招牌”越擦越亮。
01
一个值得注意的现象是,几乎所有志在建设“中医药强市”的城市,都有一个“金字招牌”——如安徽亳州是“华佗故里”,河南南阳是“仲景故里”,陕西铜川则为“孙思邈故里”等。济南和邢台也不例外。近两年来,两地对扁鹊文化IP的争夺越发激烈。
2019年9月,国内规格较高的中医药领域盛会——第三届中医药文化大会在河北省邢台市内丘县举行,这无疑是对其“扁鹊文化之乡”IP塑造和中医药产业聚集能力的肯定。当时,时任邢台市副市长邓素雪表示:“将以大会为契机,以扁鹊文化为引领,打好‘扁鹊’这张金名片。”
不止于此。同年印发的《河北省中医药文化传承发展“扁鹊计划”》(下称“扁鹊计划”)提出,2025年初步形成以扁鹊文化为核心,集中医药文化传承保护、研究开发、创新利用于一体的河北中医药文化体系。由此,“扁鹊文化”上升为河北省级战略。
向来以“扁鹊故里”自居的济南,坐不住了。仅仅两个月后,济南在第六届中国中医科学大会之际,围绕“扁鹊与济南”“扁鹊中医药文化的当代价值与传承”“扁鹊与中医保健”三大议题举办首届济南扁鹊论坛。其间一个被广为报道的“成果”,就是与会专家达成共识:“济南是扁鹊故里。”
其实,早在2012年,济南就提出要叫响“扁鹊故里”品牌。特别是2018年以来,济南市政府工作报告及先后出台的《济南国际医疗康养名城发展规划》《关于进一步深化医药卫生体制改革的实施意见》等一系列文件,都明确提到这一目标。
然而推进却十分缓慢。去年4月,山东官方媒体发出“灵魂之问”——两年时间不见进展,“扁鹊故里 齐鲁中医”品牌何时擦亮?
据齐鲁网报道,2012年为打造“扁鹊故里”品牌,济南市长清区马山镇联合一家医药企业建立山东中医药文化产业园,并举办首届中国(长清)扁鹊中医药文化节。但是8年过去,企业因为自身经营问题早已撤出,产业园也是大门紧闭;2018年7月,马山镇开始在双泉庄村重点打造扁鹊康养小镇项目,但目前(2020年4月)这个项目还处于起步阶段。
反观邢台,对扁鹊文化的挖掘更为有力。邢台有高级中医药文化宣教基地、全国较大的扁鹊庙群,还有扁鹊主题公园、扁鹊中医院、扁鹊制药厂等。其规划建设的扁鹊中医药文化产业园,已被纳入河北首批“大健康、新医疗”产业示范基地。
02
值得注意的是,济南争夺“扁鹊”IP背后,是做大中医药产业,打造国际医疗康养名城的决心。为此,在争夺中医药创新资源上,济南也不遗余力。
此前,中国中医科学院大学选址,济南态度积极。去年全国“两会”期间,全国政协委员、济南市副市长王桂英提交提案,建议选址济南国际医学(000516,股吧)科学中心筹建中国中医科学院大学。
数月之后,中国中医科学院院长黄璐琦率队到济南考察。据报道,双方达成合作共建国家区域医疗中心(中医)、“一带一路”联合实验室落户济南国际医学科学中心等共识,同时将积极争取组建“国字号”中国中医药大学。
不过,今年4月,中国中医科学院大学“官宣”落户苏州。一时间,“山东又错失一所好大学”“济南输了”“济南为苏州做嫁衣”的声音不绝于耳。其中多少透露出济南对中医药创新资源的渴求与无奈。
近日发布的“两规划”中就提及,“市级中医医院基础设施薄弱、发展滞后,龙头带动作用不强。”中医药人才同样面临匮乏窘境,“缺乏高层次人才,缺乏一批能引领中医药创新发展、在全国具有较高影响力及话语权的高层次领军人物和学术带头人,缺乏基层中医药工作人员,‘招不来、留不住’问题凸显,老龄化、低学历成为制约基层中医药服务能力提升的短板。”
此外,产业发展方面,“中药龙头企业带动能力不足,全市 23 家生产加工企业中,年销售收入过 10 亿的企业仅 1 家,大部分企业低于 2000 万,难以起到带动产业链整体发展的作用。”
虽然错失中国中医科学院大学,但济南相关动作依然迅猛。
随着科技部“一带一路”中医药防治重大感染性疾病联合实验室、中国中医科学院广安门医院济南医院等高等级平台陆续推进,济南提出争创国家区域医疗中心和国家中医(肿瘤)医学中心,打造国际一流、全国示范、区域协同发展的中医医学高地。
03
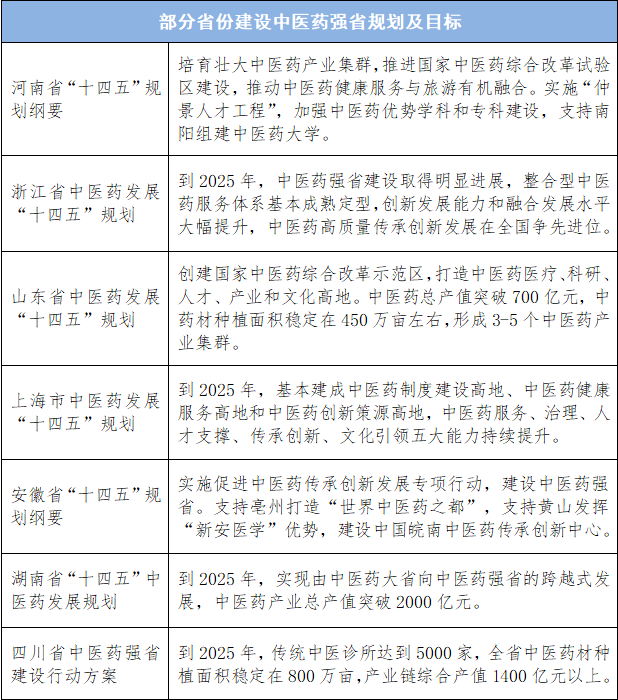
国家“十四五”规划纲要提出,坚持中西医并重和优势互补,大力发展中医药事业。政策风口之下,今年以来,四川、河南、浙江、山东、上海、湖南、安徽等省份相继提出中医药强省建设规划及目标。

从中医药实力版图来看,根据城市进化论和启信宝联合推出的《2021全国中药产业区域研究报告》(下称“报告”),截至今年8月,全国共有21.7万家中药企业,其中广东、安徽、河南、山东、四川企业数量排名全国前五,合计占比约四成。

进一步看城市,亳州、广州、重庆、阜阳、宿州企业数量排名前五。中医药专利数量方面,北京遥遥先进,广州、重庆、长沙等大城市优势也较为明显。

在这些传统中医药强市勉强,济南更像是一个“挑战者”。
根据上述“两规划”提出的目标,济南正谋求中医药产业链的整体跃升:到2025年,济南中医药产业总产值突破240亿元,中医药种植面积达30万亩(2020年为13.9万亩),建成30个中医药特色小镇。作为对比,“中医药之都”亳州2020年现代中医药产业规模已达1450亿元。
虽然产业规模还不算“冒尖”,但作为正在迅速崛起的“强省会”,济南具备生物医药产业基础、中医文化底蕴深厚,还拥有山东中医药大学、山东大学齐鲁医学院、山东排名前列医科大学等医学院校,在中医药创新资源集聚上具备一定优势。
这正是各大省份和城市争夺的关键资源。当前,河北、河南、安徽等地都在筹建中医药大学。比如,石家庄“十四五”规划纲要提出,推动建立中国北方中医药健康城,谋划建设中国中医药大学;而作为“张仲景故里”,南阳正在河南省支持下加速推进张仲景国医大学;安徽亳州则宣称,要借力上海中医药大学建设华佗中医药大学……
中医药产业背后是生物医药战略型新兴产业,往前一步则是一片火热的中医药康养。从规划来看,四川、山东、河南等地都已瞄准“中医药与康养紧密结合”的方向。
随着我国人口老龄化日渐严峻,健康养老产业也迎来转变。《康养蓝皮书》主编、中山大学旅游学院副院长何莽此前表示,中医“防病于未然”的思想与康养理念不谋而合,中医药是与康养产业最为直接相关的资源。中医药产业角逐的下半场布局,已悄然展开。
来源:每日经济新闻
声明:本文由入驻焦点开放平台的作者撰写,除焦点官方账号外,观点仅代表作者本人,不代表焦点立场。


