济南全年供地计划发布 住宅用地占超2成 涉及这些片区
扫描到手机,新闻随时看
扫一扫,用手机看文章
更加方便分享给朋友
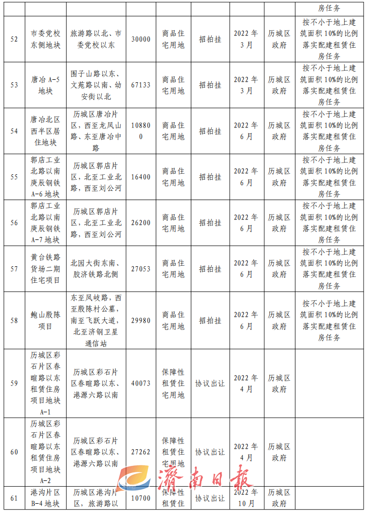
济南市2022年度国有建设用地供应计划出炉四次集中供应74813亩住宅用地计划供应1074.4公顷(16116亩)占供地计划总量的21.54%其中商品住宅857.12公顷(12857亩)、安置房152.79公顷(2292亩)、租赁住房64.49公顷(967亩)
3月16日,济南市自然资源和规划局在官网公布了年度计划,全市2022年度计划供地总量为4987.53公顷(74813亩)。根据住宅用地调控要求,年内4次住宅用地集中发布招拍挂公告的时间分别为3月下旬、6月下旬、9月下旬和11月下旬。

在计划安排上,交通运输用地、工矿仓储用地、住宅用地占据供应量前三位。这显示了充分发挥土地供应计划对土地利用的宏观引导和统筹调控作用,重点保障2022年全市重点项目、民生工程、产业发展和重大基础设施用地,进一步优化城市功能,推动产业升级。
住宅用地方面
全市2022年度住宅用地计划供应1074.4公顷(16116亩),占供地计划总量的21.54%,其中商品住宅857.12公顷(12857亩)、安置房152.79公顷(2292亩)、租赁住房64.49公顷(967亩)。商服用地计划供应579.07公顷(8686亩),占供地计划总量的11.61%。按照调控政策要求,根据济南市实际情况合理确定住宅及商服用地规模及比例,保障全市土地市场平稳健康有序发展。














此外,全市2022年度交通运输用地计划供应1481.29公顷(22219亩),占供地计划总量的29.7%。工矿仓储用地计划供应1330.29公顷(19954亩),占供地计划总量的26.67%。公共管理、公共服务用地计划供应522.48公顷(7837亩),占供地计划总量的10.48%。
声明:本文由入驻焦点开放平台的作者撰写,除焦点官方账号外,观点仅代表作者本人,不代表焦点立场。


