打通水土保持技术应用壁垒!济南探索建立水土保持空间管控制度
扫描到手机,新闻随时看
扫一扫,用手机看文章
更加方便分享给朋友
近日,《济南市“十四五”水土保持规划》“出炉”。“十四五”期间,济南市将创建“水土保持管家”模式,并探索建立水土保持空间管控制度。
创建“水土保持管家”模式
“十四五”期间,济南市将充分发挥财政资金的引导作用,创新水土保持投融资机制,积极鼓励和引导民间资本参与水土保持工程建设与管护。
同时,济南市将探索实施以奖代补机制,积极引导自愿出资投劳参与水土流失治理的农民合作社、家庭农场、村组集体、专业大户、农户以及其他企业、社会组织等建设主体参与水土流失治理,变立项审批实施为建设主体自愿申报、自主建设,变先拨后建为先建后补。
此外,济南市将创建“水土保持管家”模式,引入第三方专业机构参与承担辖区内卫星遥感疑似违规图斑的现场核查、建设项目水土保持监督检查、验收报备项目水土保持验收核查、开发区水土保持统一监测等工作,有效弥补市辖区水利部门机构不全、水土保持专业人员缺乏等短板弱项,构建公平开放、竞争有序、监管到位的水土保持服务市场。
探索建立水土保持空间管控制度
“十四五”期间,济南市将强化生产建设项目“天地一体化”信息应用,依托水土保持监督管理系统,实现信息共享,为监督检查和水土保持目标责任制考核提供技术和数据支撑。
济南市将探索利用高分辨率遥感影像、无人机、移动采集终端等先进信息技术、设备,对市、区县两级管理的生产建设项目开展监督检查,及时掌握人为地表扰动及其动态变化情况、生产建设项目水土流失防治责任范围及其水土保持措施落实情况,分析判定生产建设项目扰动合规性和水土流失防治状况,督促生产建设单位落实水土流失防治责任。
同时,济南市将探索实施水土保持重点工程“图斑精细化”管理,综合应用地理信息系统、卫星遥感影像、互联网+无人机等信息技术手段,加强对水土保持重点工程实施情况的信息化监管,开展国家水土保持重点工程建设管理、督查检查、竣工验收等抽查复核,准确掌握水土保持重点工程建设管理情况,实施治理措施“图斑化精细化”管理,确保工程建设成效。
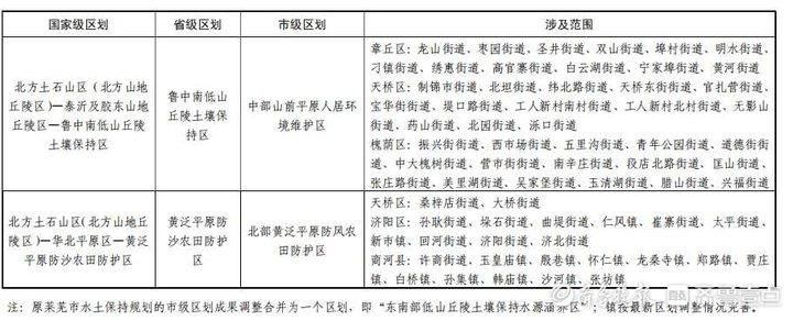
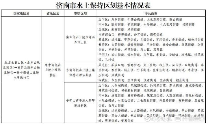
此外,济南市将探索建立水土保持空间管控制度,依托国土空间规划和水土保持分区,围绕生态保护红线、永久基本农田、城镇开发边界等空间管控边界,建立集各类生态敏感因素于一体的综合管控系统,根据不同区域水土保持功能管控要求,着眼水土保持强监管和水土保持功能提升,进一步加强水土流失预防和保护工作,探索建立水土保持空间管控制度,为形成预防为主、防治结合、全面监督管理的有效治理体系提供支撑。
积极开展水土保持示范创建
“十四五”期间,济南市将完善现有栖龙湾、小清河湿地2处国家水土保持科技示范园创建成果,对标新版《国家水土保持科技示范园创建标准》查缺补漏、提档升级,做好国家中期评估迎检工作,力争示范园数量不减少。到“十四五”末,争取市、区县两级均有示范项目落地,有效发挥示范带动作用。
同时,济南市将依托现有栖龙湾国家水土保持监测站点,分 2 期实施提升改造,推动水土保持监测站点提升优化,增加自然降雨径流小区,完善小流域卡口站,逐步升级改造为全自动监测,高质量完成降水、径流、泥沙、土壤水分、植被等水土流失因子测报整理任务,为政府决策、行业管理和科学研究等提供强有力支撑。实施商河县水土保持监测站提升改造工作。
此外,济南市将充分利用国家水土保持动态监测成果,加强监测成果的研究分析与应用,建立监测成果与管理紧密结合的机制,推动监测和管理有效融合,支撑水土保持政策制定、水土流失危害预警及发展趋势分析、水土保持目标责任落实、生态环境评价考核以及规划编制等水土保持管理工作,提升监测成果社会服务作用。
声明:本文由入驻焦点开放平台的作者撰写,除焦点官方账号外,观点仅代表作者本人,不代表焦点立场。


