济南通报2022年一季度扬尘治理督查情况,65个项目受表扬
扫描到手机,新闻随时看
扫一扫,用手机看文章
更加方便分享给朋友
5月17日,济南市住房和城乡建设局对2022年排名前列季度全市工程项目扬尘治理督查情况进行通报,对落实扬尘防治措施较好的65个工程项目及参建单位予以表扬。
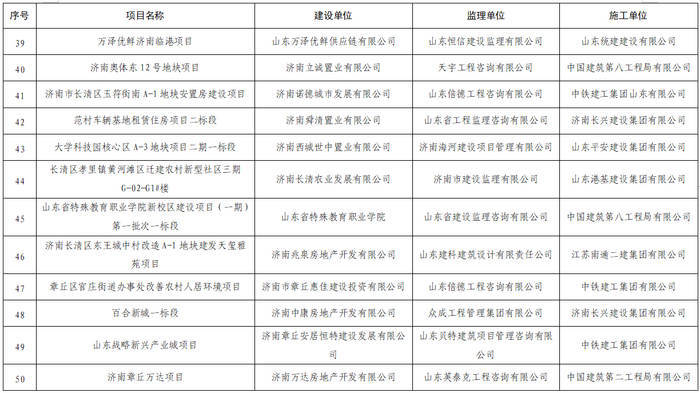
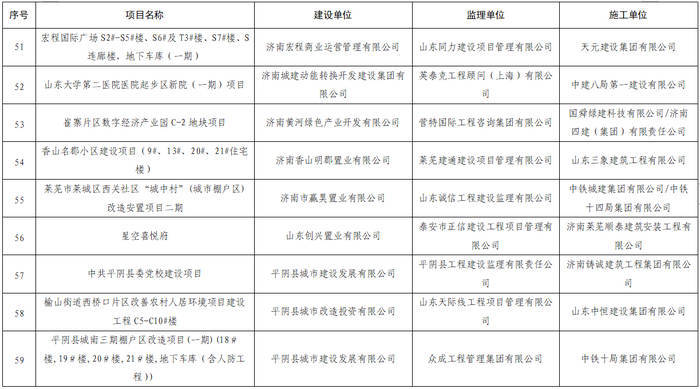
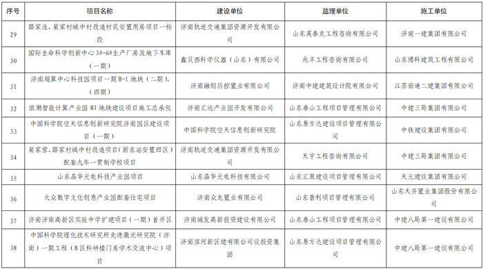
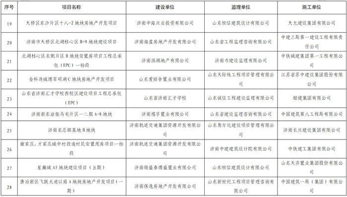
督查中发现,大部分工程项目能够落实“扬尘防治八项措施”,严格施工现场裸土覆盖、推广植绿复绿,出场车辆一车一洗,确保不带泥上路,强化作业区及施工道路清扫保洁、洒水抑尘,规范安设扬尘在线监测及视频监控系统,设置标准化施工围挡等,推动空气环境质量持续改善提升。济南银盛泰博丰置业有限公司建设的省粮食局甸柳商住地块建设项目,山东大学齐鲁医院建设的齐鲁医院急诊综合楼项目,济南泉城更新租赁住房建设有限公司建设的文庄片区租赁住房试点项目工程总承包(EPC)一标段,济南泉城城市更新投资有限公司建设的济南国际医学科学中心租赁住房试点项目工程总承包(EPC)一标段,济南旧城开发投资集团有限公司建设的南辛庄片区棚户区改造安置房建设项目地块——东区等65个工程项目予以表扬。通报提出,全市各在建施工项目对标优秀、学习先进。
同时,仍有个别工程项目存在扬尘污染,虽经督查,屡改屡犯,问题突出。济南市住房和城乡建设局对一季度督查中扬尘污染问题突出的融汇城锦绣里房地产开发项目(一期)、堡子村城中村改造项目等14个项目及责任单位予以公示,列入重点监管名单。
声明:本文由入驻焦点开放平台的作者撰写,除焦点官方账号外,观点仅代表作者本人,不代表焦点立场。


