济南孙村片区规划来了!打造产城融合示范区
扫描到手机,新闻随时看
扫一扫,用手机看文章
更加方便分享给朋友
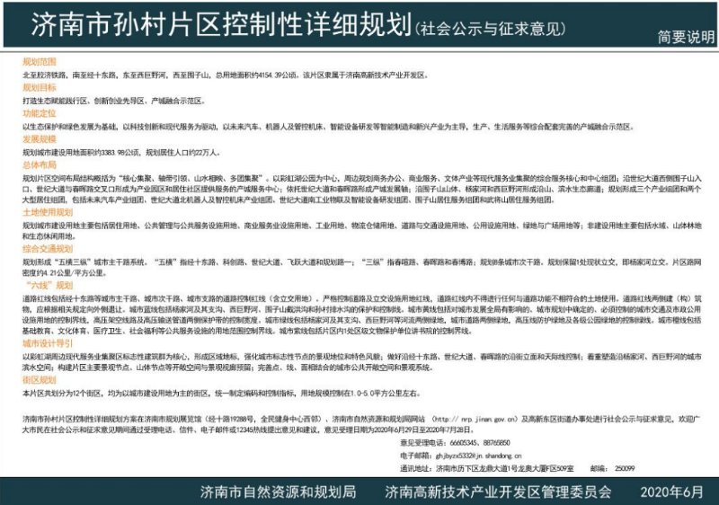
6月29日,济南市自然资源和规划局发布济南市孙村片区控制性详细规划,此次规划范围北至胶济铁路,南至经十东路,东至西巨野河,西至围子山,总用地面积约4154. 39公顷。规划城市建设用地面积约3383. 98公顷,规划居住人口约22万人。该片区隶属于济南高新技术产业开发区。
记者从规划中了解到,片区以打造生态赋能践行区、创新创业先导区、产城融合示范区为目标,将以生态保护和绿色发展为基础,以科技创新和现代服务为驱动,以未来汽车、机器人及管控机床、智能设备研发等智能制造和新兴产业为主导,生产、生活服务等综合配套完善的产城融合示范区。
规划中指出,片区的空间布局结构概括为“核心集聚、轴带引领、山水相映、多团集聚”,将以彩虹湖公园为中心,周边规划商务办公、商业服务、文体产业等现代服务业集聚的综合服务核心和中心组团;沿世纪大道西侧围子山入口、世纪大道与春晖路交叉口形成为产业园区和居住社区提供服务的产城服务中心;
依托世纪大道和春晖路形成产城发展轴;沿围子山山体、杨家河和西巨野河形成沿山、滨水生态廊道;规划形成三个产业组团和两个大型居住组团,包括未来汽车产业组团、世纪大道北机器人及智控机床产业组团、世纪大道南工业物联及智能设备研发组团、围子山居住服务组团和武将山居住服务组团。
在交通方面,片区规划形成“五横三纵”城市主干路系统。“五横” 指经十东路、科创路、世纪大道、飞跃大道和规划路一;“三纵” 指春喧路、春晖路和春博路;规划18条城市次干路。规划保留1处现状立交,即杨家河立交。片区路网密度约4.21公里/平方公里。
片区“六线”规划,涉及片区中的道路、河流、市政公用设施用地、公共服务设施用地等控制界限,值得注意的是,片区内有1处区级文物保护单位讲书院的控制界线。
未来,该片区规划将以彩虹湖周边现代服务业集聚区标志性建筑群为核心,形成区域地标,强化城市标志性节点的景观地位和特色风貌,同时做好沿经十东路、世纪大道、春晖路的沿街立面和天际线控制;着重塑造沿杨家河、西巨野河的城市滨水空间;构建片区主要景观节点山体节点等开敞空间,景观视廊预留;完善点线、面相结合的城市公共开敞空间和景观系统。
此外,规划中还提到,片区共划分为12个街区,均为以城市建设用地为主的街区,用地规模控制在1. 05 0平方公里左右。
规划城市建设用地主要包括居住用地、公共管理与公共服务设施用地、商业服务业设施用地、I业用地、物流仓储用地、道路与交通设施用地、公用设施用地、绿地与场用地等;非建设用地主要包括水域、山体林地和生态休闲用地。
声明:本文由入驻焦点开放平台的作者撰写,除焦点官方账号外,观点仅代表作者本人,不代表焦点立场。


