济南两河片区规划来了!打造“三生融合”宜居宜业示范区
扫描到手机,新闻随时看
扫一扫,用手机看文章
更加方便分享给朋友
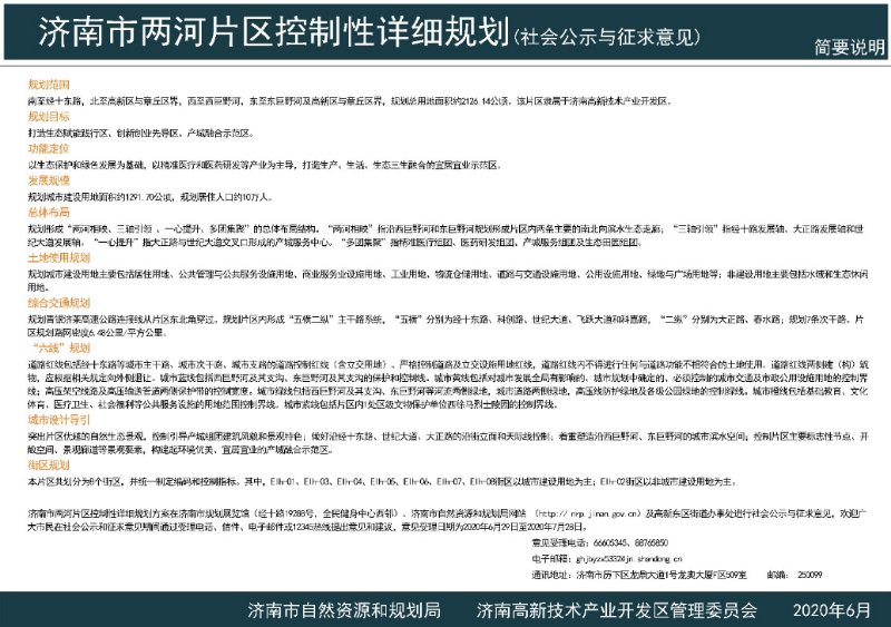
6月29日,济南市自然资源和规划局发布济南市两河片区控制性详细规划,范围南至经十东路,北至高新区与章丘区界,西至西巨野河,东至东巨野河及高新区与章丘区界,规划总用地面积约2126. 14公顷。规划城市建设用地面积约1291.70公顷,规划居住人口约10万人。该片区隶属于济南高新技术产业开发区。
记者从规划中了解到,该片区以打造生态赋能践行区、创新创业先导区、产城融合示范区为目标,将以生态保护和绿色发展为基础,以精准医疗和医药研发等产业为主导,打造生产、生活、生态三生融合的宜居宜业示范区。
根据规划,该片区将形成“两河相映、三轴引领、一心提升、多团集聚”的总体布局结构。
其中,“两河相映” 指沿西巨野河和东巨野河规划形成片区内两条主要的南北向滨水生态走廊;“三轴引领” 指经十路发展轴、大正路发展轴和世纪大道发展轴。“一心提升”指大正路与世纪大道交叉口形成的产城服务中心。“多团集聚”指精准医疗组团、医药研发组团、产城服务组团及生态田园组团。
在交通方面,规划青银济莱高速公路连接线从片区东北角穿过。规划片区内形成“五横二纵”主干路系统,“五横” 分别为经十东路、科创路、世纪大道、飞跃大道和科嘉路,“二纵” 分别为大正路、春水路;规划7条次干路。片区规划路网密度6.48公里平方公里。
此外,“六线”规划包括片区内道路、河流、城市交通及市政公用设施用地、公共服务设施的用地范围控制界线等控制界线。记者注意到,片区内规划1处区级文物保护单位西徐马烈士陵园的控制界线。
未来,该片区将突出片区优越的自然生态景观,控制引导产城组团建筑风貌和景观特色;
做好沿经十东路、世纪大道、大正路的沿街立面和天际线控制;着重塑造沿西巨野河、巨野河的城市滨水空间;控制片区主要标志性节点、开敞空间、景观廊道等景观要素,构建起环境优美、宜居宜业的产城融合示范区。
此外,本片区共划分为8个街区,并统-制定编码和控制指标。其中,EIh-01、 EIh-03、 EIh-04、 EIh-05、 EIh-06、 EIh-07、 EIh-08街区以城市建设用地为主; EIh-02街区以非城市建设用地为主。规划城市建设用地主要包括居住用地、公共管理与公共服务设施用地、商业服务业设施用地、工业用地、物流仓储用地、道路与交通设施用地、公用设施用地、绿地与广场用地等;非建设用地主要包括水域和生态休闲用地。
声明:本文由入驻焦点开放平台的作者撰写,除焦点官方账号外,观点仅代表作者本人,不代表焦点立场。


