济南徐寨村、南寺村等8村土地征收补偿公告出炉
扫描到手机,新闻随时看
扫一扫,用手机看文章
更加方便分享给朋友
为保障小清河复航工程用地需求,济南市人民政府发布拟征收土地补偿安置公告,涉及徐寨村、南寺村、闫家坊村、太平庄村、时家庄村、南柴西村、东河北村、东柴村等8个村。

徐寨村
徐寨村土地位于东至高官寨街道庞家村土地,西至唐王街道韩官庄村土地,南至小清河,北至高官寨街道徐寨村土地。征收土地总面积57. 9000亩。
具体补偿标准如下



南寺村
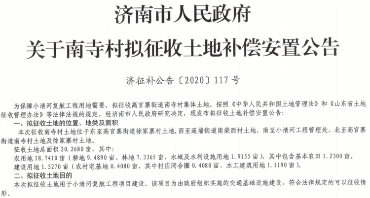
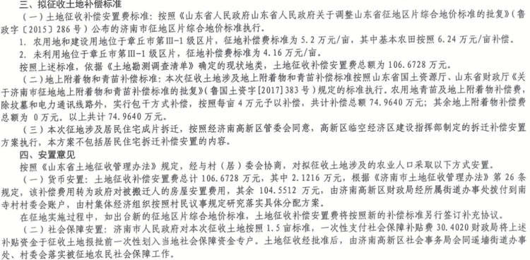
南寺村土地位于东至高官寨街道徐家寨村土地,西至遥墙街道南柴西村土地,南至小清河工程管理处,北至高官寨街道南寺村土地及徐家寨村土地。征收土地总面积20.2680亩。
具体补偿标准如下



闫家坊村
闫家坊村土地位于东、西、南均至遥墙街道东河北村土地,北至遥墙街道朝阳村土地。征收土地总面积28.5060亩。
具体补偿标准如下



太平庄村
太平庄村土地位于东至遥墙街道太平庄村土地,西至遥墙街道时家庄村土地及闫家坊村土地,南至遥墙街道朝阳村土地,北至遥墙街道南柴西村土地。征收土地总面积50.0940亩。
具体补偿标准如下



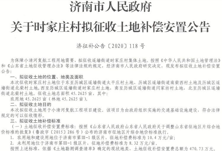
时家庄村
时家庄村土地位于东至历城区遥墙街道太平庄村土地、历城区遥墙街道南柴西村土地及历城区遥墙街道北柴村土地,西至历城区遥墙街道时家庄村土地,南至历城区遥墙街道闫家坊村土地,北至历城区遥墙街道北柴村土地。征收土地总面积45. 2625亩。
具体补偿标准如下


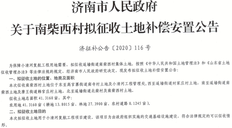
南柴西村
南柴西村土地位于东至高官寨街道南寺村土地及小清河工程管理处,西至遥墙街道时家庄村土地,南至遥墙街道南柴西土地及唐王街道韩官庄村土地,北至遥墙街道北柴村及南柴西村土地。征收土地总面积41.3160亩。
具体补偿标准如下



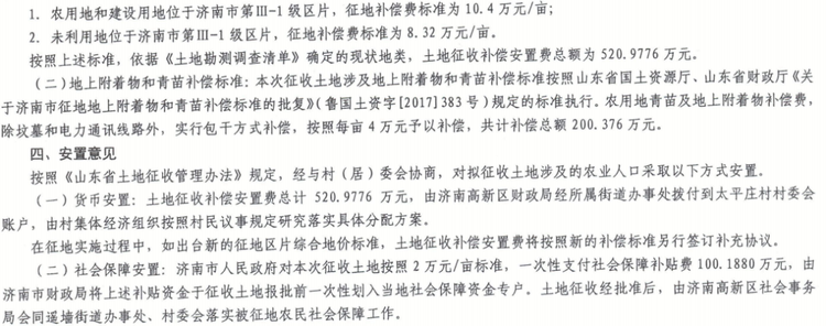
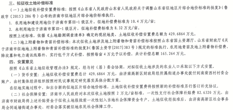
东河北村
东河北村土地位于东、西、南均至遥墙街道东河北村土地,北至遥墙街道朝阳村土地。征收土地总面积97.9785亩。
具体补偿标准如下



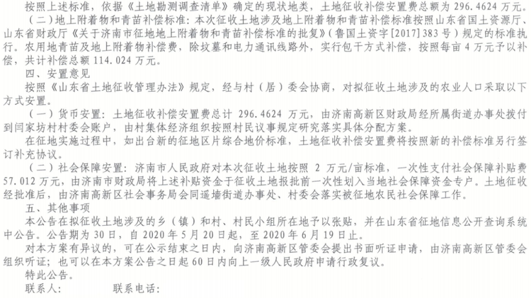
东柴村
东柴村土地位于东至遥墙街道南柴西村土地及唐王街道韩官庄村土地,西至遥墙街道南柴西村土地,南至遥墙街道东柴村土地,北至遥墙街道东柴村土地及北柴村土地。征收土地总面积77. 0805亩。
具体补偿标准如下



声明:本文由入驻焦点开放平台的作者撰写,除焦点官方账号外,观点仅代表作者本人,不代表焦点立场。


